Port requirements

The need to manage the firewall goes beyond just the virtual hosts; both VM and physical host firewalls must allow traffic for the ports required by the components to communicate with each other.

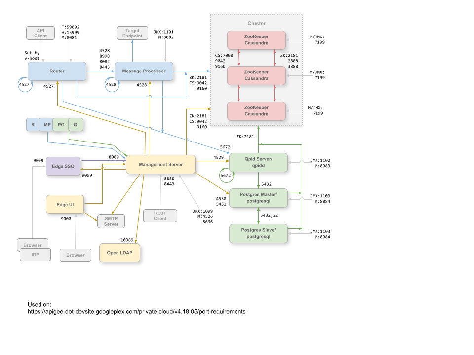
Port diagrams

The following images show the port requirements for both a single data center and multiple data center configuration:

Single Data Center

The following image shows the port requirements for each Edge component in a single data center configuration:

Port requirements for each Edge component in a single data center configuration

Notes on this diagram:

  • The ports prefixed by "M" are ports used to manage the component and must be open on the component for access by the Management Server.
  • The Edge UI requires access to the Router, on the ports exposed by API proxies, to support the Send button in the trace tool.
  • Access to JMX ports can be configured to require a username/password. See How to Monitor for more information.
  • You can optionally configure TLS/SSL access for certain connections, which can use different ports. See TLS/SSL for more.
  • You can configure the Management Server and Edge UI to send emails through an external SMTP server. If you do, you must ensure that the Management Server and UI can access the necessary port on the SMTP server (not shown). For non-TLS SMTP, the port number is typically 25. For TLS-enabled SMTP, it is often 465, but check with your SMTP provider.

Multiple Data Centers

If you install the 12-node clustered configuration with two data centers, ensure that the nodes in the two data centers can communicate over the ports shown below:

Port requirements for each node in a 12-node clustered configuration

Note that:

  • All Management Servers must be able to access all Cassandra nodes in all other data centers.
  • All Message Processors in all data centers must all be able to access each other over port 4528.
  • The Management Server must be able to access all Message Processors over port 8082.
  • All Management Servers and all Qpid nodes must be able to access Postgres in all other data centers.
  • For security reasons, other than the ports shown above and any others required by your own network requirements, no other ports should be open between data centers.

By default, the communications among components is not encrypted. You can add encryption by installing Apigee mTLS. For more information, see Introduction to Apigee mTLS.

Port details

The table below describes the ports that need to be opened in firewalls, by Edge component:

Component Port Description
Standard HTTP ports 80, 443 HTTP plus any other ports you use for virtual hosts
Apigee SSO 9099 Connections from external IDPs, the Management Server, and browsers for authentication.
Cassandra 7000, 9042, 9160 Apache Cassandra ports for communication between Cassandra nodes and for access by other Edge components.
7199 JMX port. Must be open for access by the Management Server.
LDAP 10389 OpenLDAP
Management Server 1099 JMX port
4526 Port for distributed cache and management calls. This port is configurable.
5636 Port for monetization commit notifications.
8080 Port for Edge management API calls. These components require access to port 8080 on the Management Server: Router, Message Processor, UI, Postgres, Apigee SSO (if enabled), and Qpid.
Management UI 9000 Port for browser access to management UI
Message Processor 1101 JMX port
4528 For distributed cache and management calls between Message Processors, and for communication from the Router and Management Server.

A Message Processor must open port 4528 as its management port. If you have multiple Message Processors, they must all be able to access each other over port 4528 (indicated by the loop arrow in the diagram above for port 4528 on the Message Processor). If you have multiple data centers, the port must be accessible from all Message Processors in all data centers.

8082

Default management port for Message Processor and must be open on the component for access by the Management Server.

If you configure TLS/SSL between the Router and Message Processor, used by the Router to make health checks on the Message Processor.

Port 8082 on the Message Processor only has to be open for access by the Router when you configure TLS/SSL between the Router and Message Processor. If you do not configure TLS/SSL between the Router and Message Processor, the default configuration, port 8082 still must be open on the Message Processor to manage the component, but the Router does not require access to it.

8443 When TLS is enabled between the Router and Message Processor, you must open port 8443 on the Message Processor for access by the Router.
8998 Message Processor port for communications from Router
Postgres 22 If configuring two Postgres nodes to use master-standby replication, you must open port 22 on each node for SSH access.
1103 JMX port
4530 For distributed cache and management calls
5432 Used for communication from Qpid/Management Server to Postgres
8084 Default management port on Postgres server; must be open on the component for access by the Management Server.
Qpid 1102 JMX port
4529 For distributed cache and management calls
5672
  • Single data center: Used for sending analytics from Router and Message Processor to Qpid.
  • Multiple data centers: Used for communications between Qpid nodes in different data centers.

Also used for communication between the Qpid server and broker components on the same node. In topologies with multiple Qpid nodes, the server must be able to connect to all brokers on port 5672.

8083 Default management port on Qpid server and must be open on the component for access by the Management Server.
Router 4527 For distributed cache and management calls.

A Router must open port 4527 as its management port. If you have multiple Routers, they must all be able to access each other over port 4527 (indicated by the loop arrow in the diagram above for port 4527 on the Router).

While it is not required, you can open port 4527 on the Router for access by any Message Processor. Otherwise, you might see error messages in the Message Processor log files.

8081 Default management port for Router and must be open on the component for access by the Management Server.
15999

Health check port. A load balancer uses this port to determine if the Router is available.

To get the status of a Router, the load balancer makes a request to port 15999 on the Router:

curl -v http://routerIP:15999/v1/servers/self/reachable

If the Router is reachable, the request returns HTTP 200.

59001 Port used for testing the Edge installation by the apigee-validate utility. This utility requires access to port 59001 on the Router. See Test the install for more on port 59001.
SmartDocs 59002 The port on the Edge router where SmartDocs page requests are sent.
ZooKeeper 2181 Used by other components like Management Server, Router, Message Processor and so on
2888, 3888 Used internally by ZooKeeper for ZooKeeper cluster (known as ZooKeeper ensemble) communication

The next table shows the same ports, listed numerically, with the source and destination components:

Port Number Purpose Source Component Destination Component
virtual_host_port HTTP plus any other ports you use for virtual host API call traffic. Ports 80 and 443 are most commonly used; the Message Router can terminate TLS/SSL connections. External client (or load balancer) Listener on Message Router
1099 through 1103 JMX Management JMX Client Management Server (1099)
Message Processor (1101)
Qpid Server (1102)
Postgres Server (1103)
2181 Zookeeper client communication Management Server
Router
Message Processor
Qpid Server
Postgres Server
Zookeeper
2888 and 3888 Zookeeper internode management Zookeeper Zookeeper
4526 RPC Management port Management Server Management Server
4527 RPC Management port for distributed cache and management calls, and for communications between Routers Management Server
Router
Router
4528 For distributed cache calls between Message Processors, and for communication from the Router Management Server
Router
Message Processor
Message Processor
4529 RPC Management port for distributed cache and management calls Management Server Qpid Server
4530 RPC Management port for distributed cache and management calls Management Server Postgres Server
5432 Postgres client Qpid Server Postgres
5636 Monetization External JMS component Management Server
5672
  • Single data center: Used for sending analytics from Router and Message Processor to Qpid.
  • Multiple data centers: Used for communications between Qpid nodes in different data centers.

Also used for communication between the Qpid server and broker components on the same node. In topologies with multiple Qpid nodes, the server must be able to connect to all brokers on port 5672.

Qpid Server Qpid Server
7000 Cassandra inter-node communications Cassandra Other Cassandra node
7199 JMX management. Must be open for access on the Cassandra node by the Management Server. JMX client Cassandra
8080 Management API port Management API clients Management Server
8081 through 8084

Component API ports, used for issuing API requests directly to individual components. Each component opens a different port; the exact port used depends on the configuration but must be open on the component for access by the Management Server

Management API clients Router (8081)
Message Processor (8082)
Qpid Server (8083)
Postgres Server (8084)
8443 Communication between Router and Message Processor when TLS is enabled Router Message Processor
8998 Communication between Router and Message Processor Router Message Processor
9000 Default Edge management UI port Browser Management UI Server
9042 CQL native transport Router
Message Processor
Management Server
Cassandra
9099 External IDP authentication IDP, browser, and Management Server Apigee SSO
9160 Cassandra thrift client Router
Message Processor
Management Server
Cassandra
10389 LDAP port Management Server OpenLDAP
15999 Health check port. A load balancer uses this port to determine if the Router is available. Load balancer Router
59001 Port used by the apigee-validate utility to test the Edge installation apigee-validate Router
59002 The router port where SmartDocs page requests are sent SmartDocs Router

A Message Processor keeps a dedicated connection pool open to Cassandra, which is configured to never timeout. When a firewall is between a Message Processor and Cassandra server, the firewall can time out the connection. However, the Message Processor is not designed to re-establish connections to Cassandra.

To prevent this situation, Apigee recommends that the Cassandra server, Message Processor, and Routers be in the same subnet so that a firewall is not involved in the deployment of these components.

If a firewall is between the Router and Message Processors, and has an idle TCP timeout set, our recommendations is to do the following:

  1. Set net.ipv4.tcp_keepalive_time = 1800 in sysctl settings on Linux OS, where 1800 should be lower than the firewall idle tcp timeout. This setting should keep the connection in an established state so that the firewall does not disconnect the connection.
  2. On all Message Processors, edit /opt/apigee/customer/application/message-processor.properties to add the following property. If the file does not exist, create it.
    conf_system_cassandra.maxconnecttimeinmillis=-1
  3. Restart the Message Processor:
    /opt/apigee/apigee-service/bin/apigee-service edge-message-processor restart
  4. On all Routers, edit /opt/apigee/customer/application/router.properties to add the following property. If the file does not exist, create it.
    conf_system_cassandra.maxconnecttimeinmillis=-1
  5. Restart the Router:
    /opt/apigee/apigee-service/bin/apigee-service edge-router restart