La necesidad de administrar el firewall va más allá de los hosts virtuales. Los firewalls de las VMs y los hosts físicos deben permitir el tráfico de los puertos que requieren los componentes para comunicarse entre sí.
Diagramas de puertos
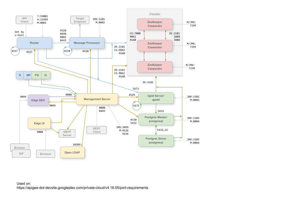
En las siguientes imágenes, se muestran los requisitos de puertos para una configuración de un solo centro de datos y de varios centros de datos:
Un solo centro de datos
En la siguiente imagen, se muestran los requisitos de puertos para cada componente de Edge en una sola configuración de centro de datos:

Notas sobre este diagrama:
- Los puertos con el prefijo “M” se usan para administrar el componente y deben estar abiertos en el componente para que el servidor de administración pueda acceder a ellos.
- La IU de Edge requiere acceso al router, en los puertos expuestos por los proxies de API, para admitir el botón Send en la herramienta de seguimiento.
- El acceso a los puertos JMX se puede configurar para que requiera un nombre de usuario o una contraseña. Consulta Cómo supervisar para obtener más información.
- De manera opcional, puedes configurar el acceso a TLS/SSL para ciertas conexiones, que pueden usar diferentes puertos. Consulta TLS/SSL para obtener más información.
- Puedes configurar el servidor de administración y la IU de Edge para enviar correos electrónicos a través de un servidor SMTP exterior. Si lo haces, debes asegurarte de que el servidor de administración y la IU puedan acceder al puerto necesario en el servidor SMTP (no se muestra). Para el SMTP sin TLS, el número de puerto suele ser 25. Para el SMTP habilitado para TLS, suele ser 465, pero consulta con tu proveedor de SMTP.
Varios centros de datos
Si instalas la configuración de clúster de 12 nodos con dos centros de datos, asegúrate de que los nodos de los dos centros de datos puedan comunicarse a través de los puertos que se muestran a continuación:

Ten en cuenta lo siguiente:
- Todos los servidores de administración deben poder acceder a todos los nodos de Cassandra en todos los demás centros de datos.
- Todos los procesadores de mensajes de todos los centros de datos deben poder acceder entre sí a través del puerto 4528.
- El servidor de administración debe poder acceder a todos los procesadores de mensajes a través del puerto 8082.
- Todos los servidores de administración y todos los nodos de Qpid deben poder acceder a Postgres en todos los demás centros de datos.
- Por motivos de seguridad, además de los puertos que se muestran anteriormente y cualquier otro que requiera tu red, no se deben abrir otros puertos entre los centros de datos.
De forma predeterminada, las comunicaciones entre los componentes no están encriptadas. Para agregar encriptación, instala mTLS de Apigee. Para obtener más información, consulta Introducción a mTLS de Apigee.
Detalles del puerto
En la siguiente tabla, se describen los puertos que se deben abrir en los firewalls, por componente de Edge:
| Componente | Puerto | Descripción |
|---|---|---|
| Puertos HTTP estándares | 80, 443 | HTTP y cualquier otro puerto que uses para los hosts virtuales |
| SSO de Apigee | 9099 | Conexiones de IDPs externos, el servidor de administración y navegadores para la autenticación |
| Cassandra | 7000, 9042 | Puertos de Apache Cassandra para la comunicación entre nodos de Cassandra y para el acceso de otros componentes de Edge |
| 7199 | Puerto JMX Debe estar abierto para que el servidor de administración pueda acceder a él. | |
| LDAP | 10389 | OpenLDAP |
| Servidor de administración | 1099 | Puerto JMX |
| 4526 | Puerto para llamadas de administración y caché distribuidas. Este puerto se puede configurar. | |
| 5636 | Puerto para notificaciones de confirmación de monetización. | |
| 8080 | Puerto para las llamadas a la API de administración de Edge. Estos componentes requieren acceso al puerto 8080 en el servidor de administración: router, Message Processor, IU, Postgres, SSO de Apigee (si está habilitado) y Qpid. | |
| IU de administración | 9000 | Puerto para el acceso del navegador a la IU de administración |
| Message Processor | 1101 | Puerto JMX |
| 4528 | Para llamadas de administración y caché distribuidas entre Message Processors, y para la comunicación desde el router y el servidor de administración.
Un procesador de mensajes debe abrir el puerto 4528 como su puerto de administración. Si tienes varios Message Processors, todos deben poder acceder entre sí a través del puerto 4528 (indicado por la flecha del bucle en el diagrama anterior para el puerto 4528 en el Message Processor). Si tienes varios centros de datos, se debe poder acceder al puerto desde todos los procesadores de mensajes en todos los centros de datos. |
|
| 8082 |
Es el puerto de administración predeterminado para el procesador de mensajes y debe estar abierto en el componente para que el servidor de administración pueda acceder a él. Si configuras TLS/SSL entre el router y el procesador de mensajes, que el router usa para realizar verificaciones de estado en el procesador de mensajes. El puerto 8082 en Message Processor solo debe estar abierto para que el router pueda acceder a él cuando configures TLS/SSL entre el router y Message Processor. Si no configuras TLS/SSL entre el router y el procesador de mensajes, la configuración predeterminada, el puerto 8082, aún debe estar abierto en el procesador de mensajes para administrar el componente, pero el router no requiere acceso a él. |
|
| 8443 | Cuando se habilita TLS entre el router y el procesador de mensajes, debes abrir el puerto 8443 en el procesador de mensajes para que el router pueda acceder. | |
| 8998 | Puerto del procesador de mensajes para las comunicaciones desde el router | |
| Postgres | 22 | Si configuras dos nodos de Postgres para usar la replicación maestra-en espera, debes abrir el puerto 22 en cada nodo para el acceso de SSH. |
| 1103 | Puerto JMX | |
| 4530 | Para llamadas de administración y caché distribuidas | |
| 5432 | Se usa para la comunicación de Qpid/Management Server a Postgres. | |
| 8084 | Es el puerto de administración predeterminado en el servidor de Postgres. Debe estar abierto en el componente para que el servidor de administración pueda acceder a él. | |
| Qpid | 1102 | Puerto JMX |
| 4529 | Para llamadas de administración y caché distribuidas | |
| 5672 |
También se usa para la comunicación entre el servidor Qpid y los componentes del agente en el mismo nodo. En topologías con varios nodos Qpid, el servidor debe poder conectarse a todos los agentes en el puerto 5672. |
|
| 8083 | Es el puerto de administración predeterminado en el servidor Qpid y debe estar abierto en el componente para que el servidor de administración pueda acceder a él. | |
| 8090 | Es el puerto predeterminado del agente de Qpid. Debe estar abierto para acceder a la consola de administración o a las APIs de administración del agente con fines de supervisión. | |
| Router | 4527 | Para llamadas de administración y caché distribuidas.
Un router debe abrir el puerto 4527 como su puerto de administración. Si tienes varios routers, todos deben poder acceder entre sí a través del puerto 4527 (indicado por la flecha del bucle en el diagrama anterior para el puerto 4527 en el router). Si bien no es obligatorio, puedes abrir el puerto 4527 en el router para que cualquier procesador de mensajes acceda a él. De lo contrario, es posible que veas mensajes de error en los archivos de registro del procesador de mensajes. |
| 8081 | Es el puerto de administración predeterminado del router y debe estar abierto en el componente para que el servidor de administración pueda acceder a él. | |
| 15999 |
Puerto de verificación de estado. Un balanceador de cargas usa este puerto para determinar si el router está disponible. Para obtener el estado de un router, el balanceador de cargas realiza una solicitud al puerto 15999 en el router: curl -v http://routerIP:15999/v1/servers/self/reachable Si se puede acceder al router, la solicitud muestra HTTP 200. |
|
| 59001 | Es el puerto que usa la utilidad apigee-validate para probar la instalación de Edge.
Esta utilidad requiere acceso al puerto 59001 en el router. Consulta Cómo probar la instalación para obtener más información sobre el puerto 59001. |
|
| SmartDocs | 59002 | Es el puerto del router de Edge al que se envían las solicitudes de páginas de SmartDocs. |
| ZooKeeper | 2181 | Lo usan otros componentes, como el servidor de administración, el router, el procesador de mensajes, etcétera. |
| 2888, 3888 | ZooKeeper lo usa de forma interna para la comunicación del clúster de ZooKeeper (conocido como conjunto de ZooKeeper). |
En la siguiente tabla, se muestran los mismos puertos, enumerados de forma numérica, con los componentes de origen y destino:
| Número de puerto | Objetivo | Componente de origen | Componente de destino |
|---|---|---|---|
| virtual_host_port | HTTP y cualquier otro puerto que uses para el tráfico de llamadas a la API del host virtual Los puertos 80 y 443 son los más usados. El enrutador de mensajes puede finalizar las conexiones TLS/SSL. | Cliente externo (o balanceador de cargas) | Objeto de escucha en Message Router |
| Del 1099 al 1103 | Administración de JMX | Cliente de JMX | Servidor de administración (1099) Procesador de mensajes (1101) Servidor Qpid (1102) Servidor Postgres (1103) |
| 2181 | Comunicación del cliente de Zookeeper | Servidor de administración Router Procesador de mensajes Servidor Qpid Servidor Postgres |
Zookeeper |
| 2888 y 3888 | Administración de nodos intermedios de Zookeeper | Zookeeper | Zookeeper |
| 4526 | Puerto de administración de RPC | Servidor de administración | Servidor de administración |
| 4527 | Puerto de administración de RPC para llamadas de administración y caché distribuidas, y para comunicaciones entre routers | Servidor de administración Router |
Router |
| 4528 | Para llamadas de caché distribuidas entre Message Processors y para la comunicación desde el router | Servidor de administración Router Procesador de mensajes |
Message Processor |
| 4529 | Puerto de administración de RPC para llamadas de administración y caché distribuidas | Servidor de administración | Servidor Qpid |
| 4530 | Puerto de administración de RPC para llamadas de administración y caché distribuidas | Servidor de administración | Servidor de Postgres |
| 5432 | Cliente de Postgres | Servidor Qpid | Postgres |
| 5636 | Monetización | Componente JMS externo | Servidor de administración |
| 5672 |
También se usa para la comunicación entre el servidor Qpid y los componentes del agente en el mismo nodo. En topologías con varios nodos Qpid, el servidor debe poder conectarse a todos los agentes en el puerto 5672. |
Servidor Qpid | Servidor Qpid |
| 7000 | Comunicaciones entre nodos de Cassandra | Cassandra | Otro nodo de Cassandra |
| 7199 | Administración de JMX Debe estar abierto para que el servidor de administración acceda al nodo de Cassandra. | Cliente de JMX | Cassandra |
| 8080 | Puerto de la API de Management | Clientes de la API de Management | Servidor de administración |
| Del 8081 al 8084 |
Son puertos de API de componentes que se usan para emitir solicitudes de API directamente a componentes individuales. Cada componente abre un puerto diferente. El puerto exacto que se usa depende de la configuración, pero debe estar abierto en el componente para que el servidor de administración pueda acceder a él. |
Clientes de la API de Management | Router (8081) Procesador de mensajes (8082) Servidor Qpid (8083) Servidor Postgres (8084) |
| 8090 | Es el puerto de administración predeterminado para que el agente de Qpid administre y supervise las filas. | Cliente de navegador o API | Agente de Qpid (apigee-qpidd) |
| 8443 | Comunicación entre el router y el procesador de mensajes cuando TLS está habilitado | Router | Message Processor |
| 8998 | Comunicación entre el router y Message Processor | Router | Message Processor |
| 9000 | Puerto predeterminado de la IU de administración de Edge | Navegador | Servidor de la IU de administración |
| 9042 | Transporte nativo de CQL | Router Message Processor Management Server |
Cassandra |
| 9099 | Autenticación de IdP externa | IDP, navegador y servidor de administración | SSO de Apigee |
| 10,389 | Puerto LDAP | Servidor de administración | OpenLDAP |
| 15999 | Puerto de verificación de estado. Un balanceador de cargas usa este puerto para determinar si el router está disponible. | Balanceador de cargas | Router |
| 59001 | Es el puerto que usa la utilidad apigee-validate para probar la instalación de Edge. |
apigee-validate | Router |
| 59002 | Es el puerto del router al que se envían las solicitudes de páginas de SmartDocs. | SmartDocs | Router |
Un procesador de mensajes mantiene un grupo de conexiones dedicado abierto a Cassandra, que está configurado para que nunca se agote el tiempo de espera. Cuando hay un firewall entre un Message Processor y el servidor de Cassandra, el firewall puede agotar el tiempo de espera de la conexión. Sin embargo, el procesador de mensajes no está diseñado para restablecer conexiones con Cassandra.
Para evitar esta situación, Apigee recomienda que el servidor de Cassandra, el procesador de mensajes y los routers estén en la misma subred, de modo que no se involucre un firewall en la implementación de estos componentes.
Si hay un firewall entre el router y los procesadores de mensajes, y se configuró un tiempo de espera de TCP inactivo, te recomendamos que hagas lo siguiente:
- Establece
net.ipv4.tcp_keepalive_time = 1800en la configuración de sysctl en el SO Linux, donde 1800 debe ser inferior al tiempo de espera de TCP inactivo del firewall. Este parámetro de configuración debería mantener la conexión en un estado establecido para que el firewall no la desconecte. - En todos los procesadores de mensajes, edita
/opt/apigee/customer/application/message-processor.propertiespara agregar la siguiente propiedad. Si el archivo no existe, créalo.conf_system_cassandra.maxconnecttimeinmillis=-1
- Reinicia el procesador de mensajes:
/opt/apigee/apigee-service/bin/apigee-service edge-message-processor restart
- En todos los routers, edita
/opt/apigee/customer/application/router.propertiespara agregar la siguiente propiedad. Si el archivo no existe, créalo.conf_system_cassandra.maxconnecttimeinmillis=-1
- Reinicia el router:
/opt/apigee/apigee-service/bin/apigee-service edge-router restart