La gestion du pare-feu ne se limite pas aux hôtes virtuels. Les pare-feu de la VM et de l'hôte physique doivent autoriser le trafic pour les ports requis par les composants pour communiquer entre eux.
Diagrammes de ports
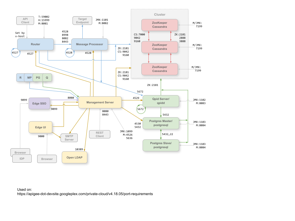
Les images suivantes montrent les exigences de port pour un seul centre de données et une configuration de plusieurs centres de données:
Centre de données unique
L'image suivante montre les exigences de port pour chaque composant Edge dans une seule configuration de centre de données:

Remarques sur ce diagramme:
- Les ports précédés du préfixe "M" sont utilisés pour gérer le composant et doivent être ouverts sur le composant pour que le serveur de gestion puisse y accéder.
- L'interface utilisateur Edge nécessite un accès au routeur, sur les ports exposés par les proxys d'API, pour prendre en charge le bouton Envoyer dans l'outil de suivi.
- L'accès aux ports JMX peut être configuré pour exiger un nom d'utilisateur/un mot de passe. Pour en savoir plus, consultez la section Surveiller.
- Vous pouvez éventuellement configurer l'accès TLS/SSL pour certaines connexions, qui peuvent utiliser différents ports. Pour en savoir plus, consultez TLS/SSL.
- Vous pouvez configurer le serveur de gestion et l'UI Edge pour envoyer des e-mails via un serveur SMTP externe. Dans ce cas, vous devez vous assurer que le serveur de gestion et l'UI peuvent accéder au port nécessaire sur le serveur SMTP (non illustré). Pour le protocole SMTP non TLS, le numéro de port est généralement 25. Pour un SMTP compatible avec TLS, il s'agit souvent de 465, mais vérifiez auprès de votre fournisseur SMTP.
Plusieurs centres de données
Si vous installez la configuration de cluster à 12 nœuds avec deux centres de données, assurez-vous que les nœuds des deux centres de données peuvent communiquer via les ports indiqués ci-dessous:

Remarques:
- Tous les serveurs de gestion doivent pouvoir accéder à tous les nœuds Cassandra de tous les autres centres de données.
- Tous les processeurs de messages de tous les centres de données doivent pouvoir s'accéder les uns aux autres via le port 4528.
- Le serveur de gestion doit pouvoir accéder à tous les processeurs de messages via le port 8082.
- Tous les serveurs de gestion et tous les nœuds Qpid doivent pouvoir accéder à Postgres dans tous les autres centres de données.
- Pour des raisons de sécurité, aucun autre port ne doit être ouvert entre les centres de données, à l'exception des ports indiqués ci-dessus et de ceux requis par vos propres exigences réseau.
Par défaut, les communications entre les composants ne sont pas chiffrées. Vous pouvez ajouter le chiffrement en installant mTLS Apigee. Pour en savoir plus, consultez la section Présentation de l'authentification mTLS Apigee.
Détails du port
Le tableau ci-dessous décrit les ports à ouvrir dans les pare-feu, par composant Edge:
| Composant | Port | Description |
|---|---|---|
| Ports HTTP standards | 80, 443 | HTTP, ainsi que tous les autres ports que vous utilisez pour les hôtes virtuels |
| SSO Apigee | 9099 | Connexions des IDP externes, du serveur de gestion et des navigateurs pour l'authentification. |
| Cassandra | 7 000, 9 042 | Ports Apache Cassandra pour la communication entre les nœuds Cassandra et pour l'accès d'autres composants Edge. |
| 7199 | Port JMX. Doit être ouvert pour permettre au serveur de gestion d'y accéder. | |
| LDAP | 10389 | OpenLDAP |
| Serveur de gestion | 1099 | Port JMX |
| 4526 | Port pour les appels de cache et de gestion distribués. Ce port est configurable. | |
| 5636 | Port pour les notifications de validation de la monétisation. | |
| 8080 | Port pour les appels d'API de gestion Edge. Ces composants nécessitent un accès au port 8080 sur le serveur de gestion: routeur, processeur de messages, UI, Postgres, SSO Apigee (si activé) et Qpid. | |
| Interface de gestion | 9000 | Port d'accès du navigateur à l'UI de gestion |
| Processeur de messages | 1101 | Port JMX |
| 4528 | Pour les appels de cache et de gestion distribués entre les processeurs de messages, et pour la communication du routeur et du serveur de gestion.
Un processeur de messages doit ouvrir le port 4528 en tant que port de gestion. Si vous disposez de plusieurs processeurs de messages, ils doivent tous pouvoir s'accéder les uns aux autres via le port 4528 (indiqué par la flèche en boucle dans le diagramme ci-dessus pour le port 4528 sur le processeur de messages). Si vous disposez de plusieurs centres de données, le port doit être accessible à partir de tous les processeurs de messages de tous les centres de données. |
|
| 8082 |
Port de gestion par défaut du processeur de messages. Il doit être ouvert sur le composant pour être accessible par le serveur de gestion. Si vous configurez TLS/SSL entre le routeur et le processeur de messages, il est utilisé par le routeur pour effectuer des vérifications de l'état du processeur de messages. Le port 8082 du processeur de messages ne doit être ouvert que pour l'accès du routeur lorsque vous configurez TLS/SSL entre le routeur et le processeur de messages. Si vous ne configurez pas TLS/SSL entre le routeur et le processeur de messages, le port 8082, qui correspond à la configuration par défaut, doit toujours être ouvert sur le processeur de messages pour gérer le composant, mais le routeur n'a pas besoin d'y accéder. |
|
| 8443 | Lorsque le protocole TLS est activé entre le routeur et le processeur de messages, vous devez ouvrir le port 8443 sur le processeur de messages pour permettre au routeur d'y accéder. | |
| 8998 | Port du processeur de messages pour les communications du routeur | |
| Postgres | 22 | Si vous configurez deux nœuds Postgres pour utiliser la réplication maître-nœud de secours, vous devez ouvrir le port 22 sur chaque nœud pour l'accès SSH. |
| 1103 | Port JMX | |
| 4530 | Pour les appels de cache et de gestion distribués | |
| 5432 | Utilisé pour la communication entre Qpid/Management Server et Postgres | |
| 8084 | Port de gestion par défaut sur le serveur Postgres. Doit être ouvert sur le composant pour être accessible par le serveur de gestion. | |
| Qpid | 1102 | Port JMX |
| 4529 | Pour les appels de cache et de gestion distribués | |
| 5672 |
Utilisé également pour la communication entre le serveur Qpid et les composants de courtier sur le même nœud. Dans les topologies comportant plusieurs nœuds Qpid, le serveur doit pouvoir se connecter à tous les brokers sur le port 5672. |
|
| 8083 | Port de gestion par défaut sur le serveur Qpid. Il doit être ouvert sur le composant pour être accessible par le serveur de gestion. | |
| 8090 | Port par défaut du broker Qpid. Doit être ouvert pour accéder à la console de gestion ou aux API de gestion du broker à des fins de surveillance. | |
| Routeur | 4527 | Pour les appels de cache et de gestion distribués.
Un routeur doit ouvrir le port 4527 en tant que port de gestion. Si vous disposez de plusieurs routeurs, ils doivent tous pouvoir s'accéder les uns aux autres via le port 4527 (indiqué par la flèche en boucle dans le schéma ci-dessus pour le port 4527 sur le routeur). Bien que cela ne soit pas obligatoire, vous pouvez ouvrir le port 4527 sur le routeur pour permettre l'accès à n'importe quel processeur de messages. Sinon, des messages d'erreur peuvent s'afficher dans les fichiers journaux du processeur de messages. |
| 8081 | Port de gestion par défaut du routeur. Il doit être ouvert sur le composant pour être accessible par le serveur de gestion. | |
| 15999 |
Port de la vérification de l'état. Un équilibreur de charge utilise ce port pour déterminer si le routeur est disponible. Pour obtenir l'état d'un routeur, l'équilibreur de charge envoie une requête au port 15999 du routeur: curl -v http://routerIP:15999/v1/servers/self/reachable Si le routeur est accessible, la requête renvoie HTTP 200. |
|
| 59001 | Port utilisé pour tester l'installation d'Edge par l'utilitaire apigee-validate.
Cet utilitaire nécessite l'accès au port 59001 du routeur. Pour en savoir plus sur le port 59001, consultez la section Tester l'installation. |
|
| SmartDocs | 59002 | Port du routeur Edge auquel les requêtes de page SmartDocs sont envoyées. |
| ZooKeeper | 2181 | Utilisé par d'autres composants tels que le serveur de gestion, le routeur, le processeur de messages, etc. |
| 2888, 3888 | Utilisé en interne par ZooKeeper pour la communication du cluster ZooKeeper (appelé ensemble ZooKeeper) |
Le tableau suivant présente les mêmes ports, listés numériquement, avec les composants source et de destination:
| Numéro du port | Objectif | Composant source | Composant de destination |
|---|---|---|---|
| virtual_host_port | HTTP, ainsi que tous les autres ports que vous utilisez pour le trafic d'appels d'API d'hôte virtuel. Les ports 80 et 443 sont les plus couramment utilisés. Le Message Router peut mettre fin aux connexions TLS/SSL. | Client externe (ou équilibreur de charge) | Écouteur sur Message Router |
| 1099 à 1103 | Gestion JMX | Client JMX | Serveur de gestion (1099) Processeur de messages (1101) Serveur Qpid (1102) Serveur Postgres (1103) |
| 2181 | Communication client Zookeeper | Serveur de gestion Routeur Processeur de messages Serveur Qpid Serveur Postgres |
ZooKeeper |
| 2888 et 3888 | Gestion internœuds Zookeeper | ZooKeeper | ZooKeeper |
| 4526 | Port de gestion RPC | Serveur de gestion | Serveur de gestion |
| 4527 | Port de gestion RPC pour le cache distribué et les appels de gestion, ainsi que pour les communications entre les routeurs | Serveur de gestion Routeur |
Routeur |
| 4528 | Pour les appels de cache distribués entre les processeurs de messages et pour la communication à partir du routeur | Serveur de gestion Routeur Processeur de messages |
Processeur de messages |
| 4529 | Port de gestion RPC pour les appels de cache et de gestion distribués | Serveur de gestion | Serveur Qpid |
| 4530 | Port de gestion RPC pour les appels de cache et de gestion distribués | Serveur de gestion | Serveur Postgres |
| 5432 | Client Postgres | Serveur Qpid | Postgres |
| 5636 | Monétisation | Composant JMS externe | Serveur de gestion |
| 5672 |
Utilisé également pour la communication entre le serveur Qpid et les composants de courtier sur le même nœud. Dans les topologies comportant plusieurs nœuds Qpid, le serveur doit pouvoir se connecter à tous les brokers sur le port 5672. |
Serveur Qpid | Serveur Qpid |
| 7000 | Communications inter-nœuds Cassandra | Cassandra | Autre nœud Cassandra |
| 7199 | Gestion JMX. Doit être ouvert pour l'accès au nœud Cassandra par le serveur de gestion. | Client JMX | Cassandra |
| 8080 | Port de l'API de gestion | Clients de l'API de gestion | Serveur de gestion |
| 8081 à 8084 |
Ports d'API de composant, utilisés pour envoyer des requêtes d'API directement à des composants individuels. Chaque composant ouvre un port différent. Le port exact utilisé dépend de la configuration, mais il doit être ouvert sur le composant pour que le serveur de gestion puisse y accéder. |
Clients de l'API de gestion | Routeur (8081) Processeur de messages (8082) Serveur Qpid (8083) Serveur Postgres (8084) |
| 8090 | Port de gestion par défaut du Broker de Qpid pour gérer et surveiller les files d'attente. | Navigateur ou client d'API | Qpid Broker (apigee-qpidd) |
| 8443 | Communication entre le routeur et le processeur de messages lorsque le protocole TLS est activé | Routeur | Processeur de messages |
| 8998 | Communication entre le routeur et le processeur de messages | Routeur | Processeur de messages |
| 9000 | Port de l'interface utilisateur de gestion Edge par défaut | Navigateur | Serveur d'interface utilisateur de gestion |
| 9042 | Transport natif CQL | Routeur Processeur de messages Serveur de gestion |
Cassandra |
| 9099 | Authentification par un fournisseur d'identité externe | IdP, navigateur et serveur de gestion | SSO Apigee |
| 10389 | Port LDAP | Serveur de gestion | OpenLDAP |
| 15999 | Port de la vérification de l'état. Un équilibreur de charge utilise ce port pour déterminer si le routeur est disponible. | Équilibreur de charge | Routeur |
| 59001 | Port utilisé par l'utilitaire apigee-validate pour tester l'installation d'Edge |
apigee-validate | Routeur |
| 59002 | Port du routeur auquel les requêtes de page SmartDocs sont envoyées | SmartDocs | Routeur |
Un processeur de messages maintient un pool de connexions dédié ouvert vers Cassandra, qui est configuré pour ne jamais expirer. Lorsqu'un pare-feu se trouve entre un processeur de messages et un serveur Cassandra, il peut provoquer l'expiration de la connexion. Toutefois, le processeur de messages n'est pas conçu pour rétablir les connexions à Cassandra.
Pour éviter cette situation, Apigee recommande que le serveur Cassandra, le processeur de messages et les routeurs se trouvent dans le même sous-réseau afin qu'un pare-feu ne soit pas impliqué dans le déploiement de ces composants.
Si un pare-feu se trouve entre le routeur et les processeurs de messages, et qu'un délai avant expiration TCP est défini, nous vous recommandons de procéder comme suit:
- Définissez
net.ipv4.tcp_keepalive_time = 1800dans les paramètres sysctl sur l'OS Linux, où 1800 doit être inférieur au délai avant expiration du pare-feu TCP inactif. Ce paramètre doit maintenir la connexion à l'état établi afin que le pare-feu ne la dissocie pas. - Sur tous les processeurs de messages, modifiez
/opt/apigee/customer/application/message-processor.propertiespour ajouter la propriété suivante. Si le fichier n'existe pas, créez-le.conf_system_cassandra.maxconnecttimeinmillis=-1
- Redémarrez le processeur de messages:
/opt/apigee/apigee-service/bin/apigee-service edge-message-processor restart
- Sur tous les routeurs, modifiez
/opt/apigee/customer/application/router.propertiespour ajouter la propriété suivante. Si le fichier n'existe pas, créez-le.conf_system_cassandra.maxconnecttimeinmillis=-1
- Redémarrez le routeur:
/opt/apigee/apigee-service/bin/apigee-service edge-router restart