الزامات بندر، الزامات بندر

نیاز به مدیریت فایروال فراتر از میزبان های مجازی است. هم فایروال های VM و هم فایروال هاست فیزیکی باید به ترافیک پورت های مورد نیاز اجزا اجازه دهند تا با یکدیگر ارتباط برقرار کنند.

نمودارهای پورت

تصاویر زیر الزامات پورت را برای پیکربندی یک مرکز داده و چند مرکز داده نشان می دهد:

مرکز داده واحد

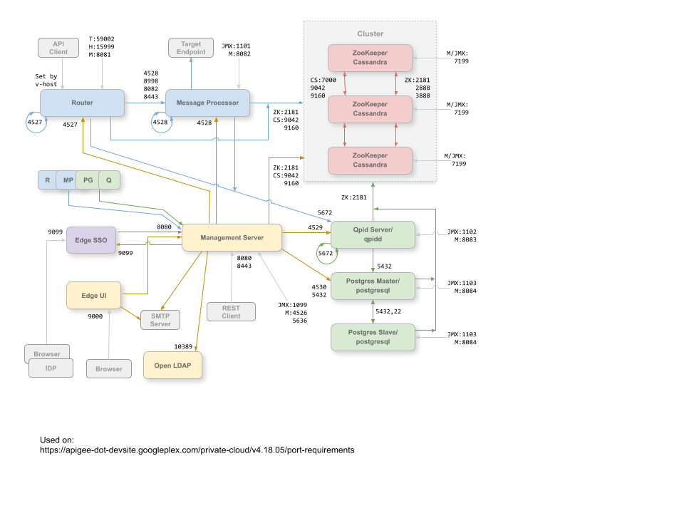
تصویر زیر الزامات پورت برای هر جزء Edge را در یک پیکربندی مرکز داده واحد نشان می‌دهد:

الزامات پورت برای هر جزء Edge در یک پیکربندی مرکز داده واحد

نکات مربوط به این نمودار:

  • پورت های پیشوند "M" پورت هایی هستند که برای مدیریت کامپوننت استفاده می شوند و برای دسترسی سرور مدیریت باید روی کامپوننت باز باشند.
  • رابط کاربری Edge برای پشتیبانی از دکمه Send در ابزار ردیابی، نیاز به دسترسی به روتر، در پورت‌هایی دارد که توسط پراکسی‌های API در معرض دید قرار می‌گیرند.
  • دسترسی به پورت های JMX را می توان طوری پیکربندی کرد که به نام کاربری/رمز عبور نیاز باشد. برای اطلاعات بیشتر به نحوه مانیتورینگ مراجعه کنید.
  • شما می توانید به صورت اختیاری دسترسی TLS/SSL را برای اتصالات خاصی که می توانند از پورت های مختلف استفاده کنند، پیکربندی کنید. برای اطلاعات بیشتر به TLS/SSL مراجعه کنید.
  • می توانید مدیریت سرور و رابط کاربری Edge را برای ارسال ایمیل از طریق یک سرور SMTP خارجی پیکربندی کنید. اگر این کار را انجام می دهید، باید اطمینان حاصل کنید که سرور مدیریت و رابط کاربری می توانند به پورت لازم در سرور SMTP (نشان داده نشده) دسترسی داشته باشند. برای SMTP غیر TLS، شماره پورت معمولاً 25 است. برای SMTP با TLS فعال، اغلب 465 است، اما با ارائه دهنده SMTP خود تماس بگیرید.

مراکز داده چندگانه

اگر پیکربندی 12 گره ای را با دو مرکز داده نصب می کنید، اطمینان حاصل کنید که گره ها در دو مرکز داده می توانند از طریق پورت های نشان داده شده در زیر ارتباط برقرار کنند:

الزامات پورت برای هر گره در یک پیکربندی خوشه ای 12 گرهی

توجه داشته باشید که:

  • همه سرورهای مدیریت باید بتوانند به تمام گره های Cassandra در سایر مراکز داده دسترسی داشته باشند.
  • همه پردازشگرهای پیام در همه مراکز داده باید همگی بتوانند از طریق پورت 4528 به یکدیگر دسترسی داشته باشند.
  • سرور مدیریت باید بتواند به تمام پردازشگرهای پیام از طریق پورت 8082 دسترسی داشته باشد.
  • همه سرورهای مدیریت و تمام گره های Qpid باید بتوانند به Postgres در سایر مراکز داده دسترسی داشته باشند.
  • به دلایل امنیتی ، به غیر از پورت های نشان داده شده در بالا و سایر درگاه های مورد نیاز شبکه شما، هیچ درگاه دیگری نباید بین مراکز داده باز باشد.

به طور پیش فرض، ارتباطات بین اجزا رمزگذاری نشده است. با نصب Apigee mTLS می توانید رمزگذاری اضافه کنید. برای اطلاعات بیشتر، به مقدمه Apigee mTLS مراجعه کنید.

جزئیات بندر

جدول زیر پورت هایی را که باید در فایروال ها باز شوند، توسط کامپوننت Edge توضیح می دهد:

جزء بندر توضیحات
پورت های استاندارد HTTP 80، 443 HTTP به علاوه هر پورت دیگری که برای هاست مجازی استفاده می کنید
Apigee SSO 9099 اتصالات از IDPهای خارجی، سرور مدیریت و مرورگرها برای احراز هویت.
کاساندرا 7000، 9042، 9160 پورت های آپاچی کاساندرا برای ارتباط بین گره های کاساندرا و برای دسترسی سایر اجزای Edge.
7199 پورت JMX باید برای دسترسی توسط سرور مدیریت باز باشد.
LDAP 10389 OpenLDAP
سرور مدیریت 1099 پورت JMX
4526 پورت برای کش توزیع شده و تماس های مدیریتی. این پورت قابل تنظیم است.
5636 درگاه اعلان‌های تعهد کسب درآمد.
8080 پورت تماس‌های API مدیریت Edge. این اجزا به دسترسی به پورت 8080 در سرور مدیریت نیاز دارند: روتر، پردازشگر پیام، UI، Postgres، Apigee SSO (در صورت فعال بودن)، و Qpid.
رابط کاربری مدیریت 9000 پورت برای دسترسی مرورگر به رابط کاربری مدیریت
پردازشگر پیام 1101 پورت JMX
4528 برای حافظه پنهان توزیع شده و تماس های مدیریتی بین پردازشگرهای پیام، و برای ارتباط از روتر و سرور مدیریت.

یک پردازشگر پیام باید پورت 4528 را به عنوان پورت مدیریت خود باز کند. اگر چندین پردازشگر پیام دارید، همه آنها باید بتوانند از طریق پورت 4528 به یکدیگر دسترسی داشته باشند (که با فلش حلقه در نمودار بالا برای پورت 4528 در پردازشگر پیام نشان داده شده است). اگر چندین مرکز داده دارید، پورت باید از همه پردازشگرهای پیام در همه مراکز داده قابل دسترسی باشد.

8082

پورت مدیریت پیش‌فرض برای پردازشگر پیام است و برای دسترسی سرور مدیریت باید روی کامپوننت باز باشد.

اگر TLS/SSL را بین روتر و پردازشگر پیام پیکربندی کنید، که توسط روتر برای بررسی سلامت روی پردازشگر پیام استفاده می‌شود.

زمانی که TLS/SSL را بین روتر و پردازشگر پیام پیکربندی می‌کنید، پورت 8082 روی پردازشگر پیام باید برای دسترسی روتر باز باشد. اگر TLS/SSL را بین روتر و پردازشگر پیام پیکربندی نکنید، پیکربندی پیش‌فرض، پورت 8082 همچنان باید روی پردازشگر پیام باز باشد تا مؤلفه را مدیریت کند، اما روتر به دسترسی به آن نیاز ندارد.

8443 هنگامی که TLS بین روتر و پردازشگر پیام فعال است، باید پورت 8443 را در پردازشگر پیام برای دسترسی روتر باز کنید.
8998 پورت پردازشگر پیام برای ارتباطات از روتر
Postgres 22 اگر دو گره Postgres را برای استفاده از Replication Master-Standby پیکربندی کنید، باید پورت 22 را در هر گره برای دسترسی SSH باز کنید.
1103 پورت JMX
4530 برای حافظه پنهان توزیع شده و تماس های مدیریتی
5432 برای ارتباط از سرور Qpid/Management به Postgres استفاده می شود
8084 پورت مدیریت پیش فرض در سرور Postgres. باید روی کامپوننت برای دسترسی سرور مدیریت باز باشد.
Qpid 1102 پورت JMX
4529 برای حافظه پنهان توزیع شده و تماس های مدیریتی
5672
  • مرکز داده واحد : برای ارسال تجزیه و تحلیل از روتر و پردازشگر پیام به Qpid استفاده می شود.
  • مراکز داده چندگانه : برای ارتباطات بین گره های Qpid در مراکز داده مختلف استفاده می شود.

همچنین برای ارتباط بین سرور Qpid و اجزای کارگزار در همان گره استفاده می شود. در توپولوژی هایی با چندین گره Qpid، سرور باید بتواند به تمام بروکرهای پورت 5672 متصل شود.

8083 پورت مدیریت پیش‌فرض روی سرور Qpid است و برای دسترسی سرور مدیریت باید روی کامپوننت باز باشد.
روتر 4527 برای حافظه پنهان توزیع شده و تماس های مدیریتی.

یک روتر باید پورت 4527 را به عنوان پورت مدیریت خود باز کند. اگر چندین روتر دارید، همه آنها باید بتوانند از طریق پورت 4527 به یکدیگر دسترسی داشته باشند (که با فلش حلقه در نمودار بالا برای پورت 4527 روی روتر نشان داده شده است).

در حالی که نیازی به آن نیست، می توانید پورت 4527 را روی روتر برای دسترسی هر پردازشگر پیام باز کنید. در غیر این صورت، ممکن است پیام‌های خطا را در فایل‌های گزارش پردازشگر پیام مشاهده کنید.

8081 پورت مدیریت پیش‌فرض برای روتر است و برای دسترسی سرور مدیریت باید روی کامپوننت باز باشد.
15999

بندر چک سلامت یک متعادل کننده بار از این پورت برای تعیین موجود بودن روتر استفاده می کند.

برای به دست آوردن وضعیت روتر، متعادل کننده بار درخواست پورت 15999 روی روتر را می دهد:

curl -v http://routerIP:15999/v1/servers/self/reachable

اگر روتر قابل دسترسی باشد، درخواست HTTP 200 را برمی گرداند.

59001 پورت مورد استفاده برای آزمایش نصب Edge توسط ابزار apigee-validate . این ابزار نیاز به دسترسی به پورت 59001 روتر دارد. برای اطلاعات بیشتر در مورد پورت 59001 تست نصب را ببینید.
SmartDocs 59002 پورت روتر Edge که در آن درخواست های صفحه SmartDocs ارسال می شود.
باغ وحش 2181 توسط اجزای دیگر مانند مدیریت سرور، روتر، پردازشگر پیام و غیره استفاده می شود
2888، 3888 استفاده داخلی توسط ZooKeeper برای ارتباط خوشه ZooKeeper (معروف به ZooKeeper Ensemble)

جدول بعدی همان پورت ها را نشان می دهد که به صورت عددی فهرست شده اند، همراه با اجزای مبدا و مقصد:

شماره پورت هدف جزء منبع جزء مقصد
virtual_host_port HTTP به علاوه هر پورت دیگری که برای ترافیک تماس API میزبان مجازی استفاده می کنید. پورت های 80 و 443 بیشترین استفاده را دارند. مسیریاب پیام می تواند اتصالات TLS/SSL را خاتمه دهد. مشتری خارجی (یا متعادل کننده بار) شنونده در مسیریاب پیام
1099 تا 1103 مدیریت JMX مشتری JMX سرور مدیریت (1099)
پردازشگر پیام (1101)
سرور Qpid (1102)
سرور Postgres (1103)
2181 ارتباط با مشتری باغ وحش سرور مدیریت
روتر
پردازشگر پیام
سرور Qpid
سرور Postgres
نگهبان باغ وحش
2888 و 3888 مدیریت میانگره نگهبان باغ وحش نگهبان باغ وحش نگهبان باغ وحش
4526 پورت مدیریت RPC سرور مدیریت سرور مدیریت
4527 پورت مدیریت RPC برای کش توزیع شده و تماس های مدیریتی و برای ارتباطات بین روترها سرور مدیریت
روتر
روتر
4528 برای تماس های حافظه پنهان توزیع شده بین پردازنده های پیام و برای ارتباط از روتر سرور مدیریت
روتر
پردازشگر پیام
پردازشگر پیام
4529 پورت مدیریت RPC برای کش توزیع شده و تماس های مدیریتی سرور مدیریت سرور Qpid
4530 پورت مدیریت RPC برای کش توزیع شده و تماس های مدیریتی سرور مدیریت سرور Postgres
5432 مشتری Postgres سرور Qpid Postgres
5636 کسب درآمد جزء خارجی JMS سرور مدیریت
5672
  • مرکز داده واحد : برای ارسال تجزیه و تحلیل از روتر و پردازشگر پیام به Qpid استفاده می شود.
  • مراکز داده چندگانه : برای ارتباطات بین گره های Qpid در مراکز داده مختلف استفاده می شود.

همچنین برای ارتباط بین سرور Qpid و اجزای کارگزار در همان گره استفاده می شود. در توپولوژی هایی با چندین گره Qpid، سرور باید بتواند به تمام بروکرهای پورت 5672 متصل شود.

سرور Qpid سرور Qpid
7000 ارتباطات بین گره ای کاساندرا کاساندرا دیگر گره کاساندرا
7199 مدیریت JMX باید برای دسترسی به گره Cassandra توسط سرور مدیریت باز باشد. مشتری JMX کاساندرا
8080 پورت مدیریت API مشتریان API مدیریت سرور مدیریت
8081 تا 8084

پورت های کامپوننت API، برای صدور درخواست های API به طور مستقیم به اجزای جداگانه استفاده می شود. هر جزء پورت متفاوتی را باز می کند. پورت دقیق استفاده شده به پیکربندی بستگی دارد، اما برای دسترسی سرور مدیریت باید روی کامپوننت باز باشد

مشتریان API مدیریت روتر (8081)
پردازشگر پیام (8082)
سرور Qpid (8083)
سرور Postgres (8084)
8443 ارتباط بین روتر و پردازشگر پیام زمانی که TLS فعال است روتر پردازشگر پیام
8998 ارتباط بین روتر و پردازشگر پیام روتر پردازشگر پیام
9000 درگاه رابط کاربری پیش فرض مدیریت Edge مرورگر سرور UI مدیریت
9042 حمل و نقل بومی CQL روتر
پردازشگر پیام
سرور مدیریت
کاساندرا
9099 احراز هویت خارجی IDP IDP، مرورگر و سرور مدیریت Apigee SSO
9160 مشتری صرفه جویی کاساندرا روتر
پردازشگر پیام
سرور مدیریت
کاساندرا
10389 پورت LDAP سرور مدیریت OpenLDAP
15999 بندر چک سلامت یک متعادل کننده بار از این پورت برای تعیین موجود بودن روتر استفاده می کند. متعادل کننده بار روتر
59001 پورتی که توسط ابزار apigee-validate برای آزمایش نصب Edge استفاده می‌شود apigee-validate روتر
59002 پورت روتر که در آن درخواست های صفحه SmartDocs ارسال می شود SmartDocs روتر

یک پردازشگر پیام، یک استخر اتصال اختصاصی را برای Cassandra باز نگه می‌دارد، که به گونه‌ای پیکربندی شده است که هرگز مهلت نداشته باشد. هنگامی که یک فایروال بین یک پردازشگر پیام و سرور Cassandra قرار دارد، فایروال می تواند زمان اتصال را متوقف کند. با این حال، پردازشگر پیام برای برقراری مجدد اتصالات به کاساندرا طراحی نشده است.

برای جلوگیری از این وضعیت، Apigee توصیه می‌کند که سرور Cassandra، پردازشگر پیام و روترها در یک زیر شبکه باشند تا فایروال در استقرار این مؤلفه‌ها دخیل نباشد.

اگر یک فایروال بین روتر و پردازشگر پیام قرار دارد و دارای زمان پایان TCP غیرفعال است، توصیه ما این است که موارد زیر را انجام دهید:

  1. net.ipv4.tcp_keepalive_time = 1800 در تنظیمات sysctl در سیستم عامل لینوکس تنظیم کنید، جایی که 1800 باید کمتر از مهلت زمانی idle tcp فایروال باشد. این تنظیم باید اتصال را در حالت ثابت نگه دارد تا فایروال اتصال را قطع نکند.
  2. در همه پردازشگرهای پیام، /opt/apigee/customer/application/message-processor.properties را ویرایش کنید تا ویژگی زیر را اضافه کنید. اگر فایل وجود ندارد، آن را ایجاد کنید.
    conf_system_cassandra.maxconnecttimeinmillis=-1
  3. پردازشگر پیام را مجددا راه اندازی کنید:
    /opt/apigee/apigee-service/bin/apigee-service edge-message-processor restart
  4. در همه روترها، /opt/apigee/customer/application/router.properties را ویرایش کنید تا ویژگی زیر را اضافه کنید. اگر فایل وجود ندارد، آن را ایجاد کنید.
    conf_system_cassandra.maxconnecttimeinmillis=-1
  5. راه اندازی مجدد روتر:
    /opt/apigee/apigee-service/bin/apigee-service edge-router restart