ポートの要件

ファイアウォールを管理する必要があるのは、仮想ホストだけではありません。VM と物理ホストの両方 コンポーネントが各ファイアウォール ルールと通信するために、 あります。

ポート図

次の図は、1 つのデータセンターと複数のデータセンターのポート要件を示しています。 データセンターの構成:

単一のデータセンター

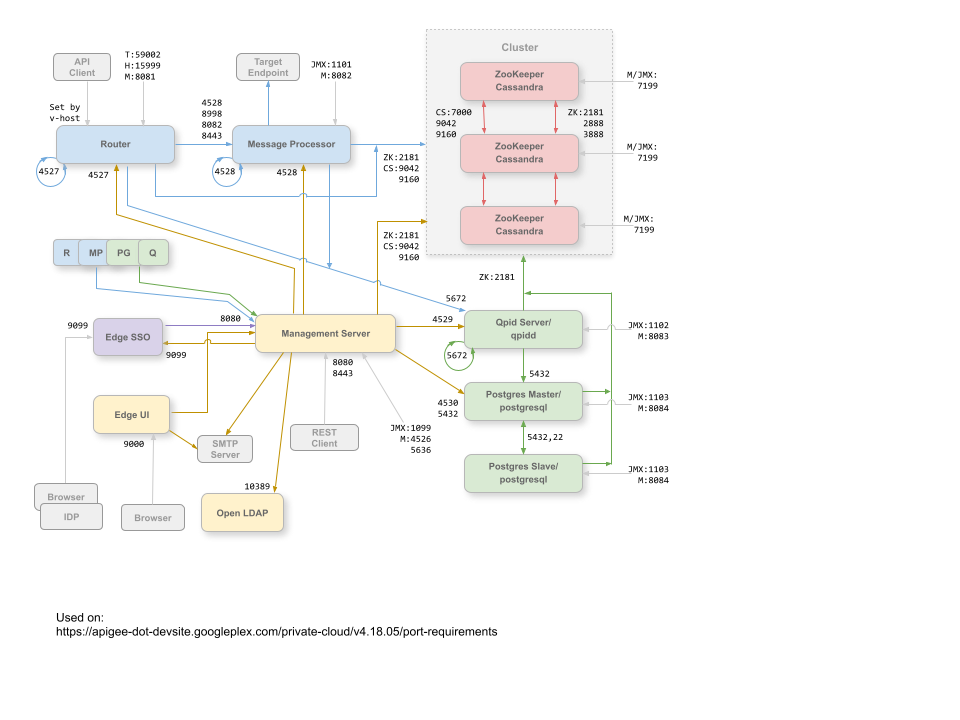
次の図は、1 つのデータに含まれる各 Edge コンポーネントに対するポート要件を示しています。 Center の構成:

単一データセンター構成における Edge コンポーネントごとのポート要件

この図での注記:

  • 接頭辞が「M」のポートはコンポーネントの管理に使用するポートであり、 Management Server がアクセスするための 2 つのコンポーネントがあります。
  • Edge UI では、サポートのために、API プロキシによって公開されているポート上の Router にアクセスする必要があります。 [Send] ボタンをクリックします。
  • JMX ポートへのアクセスは、ユーザー名/パスワードを要求するように構成できます。詳しくは、 モニタリング方法をご覧ください。
  • 必要に応じて、特定の接続に対して TLS/SSL アクセスを構成できます。 ポートごとに異なります。TLS/SSL をご覧ください。 できます。
  • 外部 SMTP 経由でメールを送信するように Management Server と Edge UI を構成できます。 あります。その場合は、Management Server と UI から必要なリソースにアクセスできることを確認する必要があります。 SMTP サーバーのポート(図には示されていません)TLS 以外の SMTP の場合、ポート番号は通常 25 です。対象 TLS 対応の SMTP。多くの場合 465 ですが、SMTP プロバイダに確認してください。

複数のデータセンター

12 ノード 2 つのデータセンターを持つクラスタ化構成では、それらのノードが 2 つのデータセンターに 以下のポートを介して通信できます。

12 ノードのクラスタ構成における各ノードのポート要件

次のことに注意してください。

  • すべての Management Server が、その他すべてのデータに含まれるすべての Cassandra ノードにアクセスできる必要があります。 提供します
  • すべてのデータセンター内のすべての Message Processor は、IP アドレスを介して相互にアクセスできなければなりません。 ポート 4528 に設定します。
  • Management Server は、ポート 8082 経由ですべての Message Processor にアクセスできる必要があります。
  • すべての Management Server とすべての Qpid ノードが、他のすべてのゾーンの Postgres にアクセスできる必要があります。 提供します。
  • セキュリティ上の理由から、上記のポートとその他のポート以外 データ間で他のポートを開かないようにしてください。 提供します

デフォルトでは、コンポーネント間の通信は暗号化されません。次の方法で暗号化を追加できます。 Apigee mTLS のインストール詳細については、Apigee mTLS の概要をご覧ください。

ポートの詳細

次の表に、Edge コンポーネントごとに、ファイアウォールで開く必要があるポートを示します。

コンポーネント ポート 説明
標準の HTTP ポート 80、443 HTTP と仮想ホストに使用するその他のポート
Apigee SSO 9099 外部 IDP、管理サーバー、ブラウザからの接続は あります。
Cassandra 7000、9042、9160 Cassandra ノード間の通信および Cassandra ノードによるアクセス用の Apache Cassandra ポート 使用できます。
7199 JMX ポート。Management Server がアクセスできるよう、開いておく必要があります。
LDAP 10389 OpenLDAP
管理サーバー 1099 JMX ポート
4526 分散キャッシュと管理呼び出し用のポート。このポートは構成可能です。
5636 収益化の commit 通知用のポート。
8080 Edge 管理 API 呼び出し用のポート。これらのコンポーネントは、Compute Engine インスタンスで Management Server: Router、Message Processor、UI、Postgres、Apigee SSO(有効になっている場合)、 Qpid です。
管理 UI 9000 管理 UI へのブラウザ アクセスのポート
Message Processor 1101 JMX ポート
4528 Message Processor 間の分散キャッシュと管理呼び出し、および 確立します。

Message Processor では、管理ポートとしてポート 4528 を開く必要があります。複数の Message Processor はすべて、ポート 4528( Message Processor のポート 4528 の場合は、上の図のループ矢印)。既存の データセンターのすべての Message Processor からポートにアクセスできる必要があります。 提供します

8082

Message Processor 用のデフォルト管理ポートです。このポートをコンポーネント上で開いている必要があります。 Management Server によるアクセス制限を制御します。

Router と Message Processor の間で TLS/SSL を構成する場合、Router で使用される Message Processor でヘルスチェックを行います。

Router がアクセスできるよう、Message Processor のポート 8082 を開いておく必要があるのは、 Router と Message Processor 間の TLS/SSL を構成します。TLS/SSL を構成しない場合 デフォルト構成のポート 8082 でポート 8082 を コンポーネントを管理するために Message Processor で開いていますが、Router では 必要ありません。

8443 Router と Message Processor 間で TLS が有効になっている場合は、Google Cloud でポート 8443 を開く必要があります。 Router がアクセスするための Message Processor です。
8998 Router からの通信用の Message Processor ポート
Postgres 22 マスター / スタンバイ レプリケーションを使用するように 2 つの Postgres ノードを構成する場合は、 ポート 22 に接続する必要があります
1103 JMX ポート
4530 分散キャッシュと管理呼び出し用
5432 Qpid/Management Server から Postgres への通信に使用されます。
8084 Postgres サーバーのデフォルト管理ポートコンポーネント上で開いている必要があります 管理サーバーによって管理されます。
Qpid 1102 JMX ポート
4529 分散キャッシュと管理呼び出し用
5672
  • 単一のデータセンター: Router からアナリティクスを送信するために使用され、 Message Processor から Qpid へ。
  • 複数のデータセンター: Qpid ノード間の通信に使用されます。 異なるデータセンターにあります。

同じサーバー上の Qpid サーバーとブローカー コンポーネント間の通信にも使用されます。 あります。複数の Qpid ノードがあるトポロジでは、サーバーはすべての Qpid ノードに ブローカーをポート 5672 で接続します。

8083 Qpid Server のデフォルト管理ポートです。このポートは、オペレーティング システムのコンポーネント上で Management Server によるアクセス制限を制御します。
ルーター 4527 分散キャッシュと管理呼び出し用。

Router では、管理ポートとしてポート 4527 を開く必要があります。Router が複数ある場合は、 ポート 4527( Router のポート 4527 の場合)。

必須ではありませんが、任意のネットワーク エージェントがアクセスできるよう、ポート 4527 を Router で開いてください。 Message Processor。そうしないと、Message Processor にエラー メッセージが表示されることがあります。 作成します。

8081 Router のデフォルト管理ポート。アクセスのためにコンポーネント上で開いている必要がある 管理サーバーによって管理されます。
15999

ヘルスチェック ポート。ロードバランサは、このポートを使用して Router が できます。

ロードバランサは、ルーターのステータスを取得するために、ポート 15999 にリクエストを送信します。 Router:

curl -v http://routerIP:15999/v1/servers/self/reachable

Router が到達可能な場合、リクエストは HTTP 200 を返します。

59001 apigee-validate ユーティリティが Edge のインストールをテストするために使用するポート。 このユーティリティは、Router のポート 59001 にアクセスする必要があります。詳しくは、 ポート 59001 での詳細については、インストールをテストしてください。
SmartDocs 59002 SmartDocs ページ リクエストが送信される Edge Router のポート。
ZooKeeper 2181 Management Server、Router、Message Processor などの他のコンポーネントで使用されます。
2888、3888 ZooKeeper が ZooKeeper クラスタ用に内部的に使用する(ZooKeeper アンサンブルとも呼ばれる) コミュニケーション

次の表は、同じポートを送信元と宛先とともに番号で示しています。 components:

ポート番号 目的 ソース コンポーネント 宛先コンポーネント
virtual_host_port HTTP と、仮想ホストの API 呼び出しトラフィックに使用するその他のポート。ポート 80 と 443 よく使用されます。Message Router は TLS/SSL 接続を終端できます。 外部クライアント(またはロードバランサ) Message Router のリスナー
1099 ~ 1103 JMX 管理 JMX クライアント Management Server(1099)
Message Processor(1101)
Qpid Server(1102)
Postgres Server(1103)
2181 Zookeeper クライアント コミュニケーション 管理サーバー
ルーター
Message Processor
Qpid Server
Postgres サーバー
Zookeeper
2888、3888 Zookeeper のノード間管理 Zookeeper Zookeeper
4526 RPC 管理ポート 管理サーバー 管理サーバー
4527 分散キャッシュと管理呼び出し、および通信用の RPC Management ポート 通信事業者間の 管理サーバー
ルーター
ルーター
4528 Message Processor 間の分散キャッシュ呼び出しと、 受信します。 管理サーバー
ルーター
Message Processor
Message Processor
4529 分散キャッシュと管理呼び出し用の RPC Management ポート 管理サーバー Qpid サーバー
4530 分散キャッシュと管理呼び出し用の RPC Management ポート 管理サーバー Postgres サーバー
5432 Postgres クライアント Qpid サーバー Postgres
5636 収益化 外部 JMS コンポーネント 管理サーバー
5672
  • 単一のデータセンター: Router からアナリティクスを送信するために使用され、 Message Processor から Qpid へ。
  • 複数のデータセンター: Qpid ノード間の通信に使用されます。 異なるデータセンターにあります。

同じサーバー上の Qpid サーバーとブローカー コンポーネント間の通信にも使用されます。 あります。複数の Qpid ノードがあるトポロジでは、サーバーはすべての Qpid ノードに ブローカーをポート 5672 で接続します。

Qpid サーバー Qpid サーバー
7,000 Cassandra のノード間通信 Cassandra その他の Cassandra ノード
7199 JMX 管理。管理者が Cassandra ノードへのアクセスのために開いている必要がある できます。 JMX クライアント Cassandra
8080 Management API ポート Management API クライアント 管理サーバー
8081 ~ 8084

コンポーネント API ポート。個々のコンポーネントに直接 API リクエストを発行するために使用されます。 コンポーネントごとに異なるポートを開きます。使用される正確なポートは、構成によって異なる Management Server がアクセスできるよう、コンポーネント上で開いている必要があります。

Management API クライアント ルーター(8081)
Message Processor(8082)
Qpid Server(8083)
Postgres Server(8084)
8443 TLS が有効な場合の Router と Message Processor 間の通信 ルーター Message Processor
8998 Router と Message Processor 間の通信 ルーター Message Processor
9000 デフォルトの Edge 管理 UI ポート ブラウザ 管理 UI サーバー
9042 CQL ネイティブ トランスポート ルーター
Message Processor
管理サーバー
Cassandra
9099 外部 IDP 認証 IDP、ブラウザ、Management Server Apigee SSO
9160 Cassandra Thrift クライアント ルーター
Message Processor
管理サーバー
Cassandra
10389 LDAP ポート 管理サーバー OpenLDAP
15999 ヘルスチェック ポート。ロードバランサは、このポートを使用して Router が できます。 ロードバランサ ルーター
59001 Edge インストールをテストするために apigee-validate ユーティリティが使用するポート apigee-validate ルーター
59002 SmartDocs ページ リクエストが送信されるルーターポート SmartDocs ルーター

Message Processor では、Cassandra に対して構成された専用接続プールが タイムアウトが発生しないようにします。ファイアウォールが Message Processor と Cassandra サーバーの間にある場合は、 ファイアウォールによって 接続がタイムアウトすることがありますただし、Message Processor は Google Cloud 内で Cassandra への接続を再確立します。

この状況を回避するために、Apigee では Cassandra サーバー、Message Processor、 ルーターが同じサブネット内にあるため、これらのデプロイにファイアウォールは関与しません。 説明します。

Router と Message Processor の間にファイアウォールがあり、アイドル TCP タイムアウトが設定されている場合 おすすめの方法は次のとおりです。

  1. Linux OS の sysctl 設定で net.ipv4.tcp_keepalive_time = 1800 を設定します。ここで、 ファイアウォールのアイドル状態の TCP タイムアウトよりも小さい値を指定してください。この設定により 確立された状態に維持し、ファイアウォールによって接続が切断されないようにします。
  2. すべての Message Processor で次の内容を編集します。 /opt/apigee/customer/application/message-processor.properties 次のプロパティを追加します。ファイルが存在しない場合は作成します。
    conf_system_cassandra.maxconnecttimeinmillis=-1
  3. Message Processor を再起動します。
    /opt/apigee/apigee-service/bin/apigee-service edge-message-processor restart
  4. すべての Router で /opt/apigee/customer/application/router.properties を編集します。 次のプロパティを追加します。ファイルが存在しない場合は作成します。
    conf_system_cassandra.maxconnecttimeinmillis=-1
  5. Router を再起動します。
    /opt/apigee/apigee-service/bin/apigee-service edge-router restart