דרישות לגבי יציאות

הצורך לנהל את חומת האש חורג רק מהמארחים הווירטואליים. גם VM וגם מארח פיזי חומות אש חייבות לאפשר תנועה ליציאות שהרכיבים נחוצים כדי לתקשר עם אחר.

דיאגרמות יציאות

בתמונות הבאות מוצגות הדרישות לגבי השקעים במרכז נתונים יחיד ובמספרים תצורה של מרכז הנתונים:

מרכז נתונים יחיד

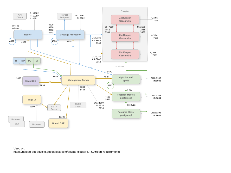
התמונה הבאה מציגה את דרישות היציאה לכל רכיב Edge בנתונים בודדים הגדרה מרכזית:

דרישות יציאה לכל רכיב Edge בתצורה אחת של מרכז נתונים

ההערות בתרשים הזה:

  • היציאות עם הקידומת "M" הן יציאות שמשמשות לניהול הרכיב, והן חייבות להיות פתוחות לגישה של שרת הניהול.
  • כדי לתמוך בממשק המשתמש של Edge, נדרשת גישה לנתב ביציאות שחשופות שרתי proxy ל-API על הלחצן שליחה בכלי המעקב.
  • ניתן להגדיר את הגישה ליציאות JMX כדי לדרוש שם משתמש/סיסמה. צפייה מידע נוסף זמין במאמר איך עוקבים.
  • בחיבורים מסוימים אפשר להגדיר גישת TLS/SSL (אבטחת שכבת התעבורה), ולהשתמש ב- יציאות שונות. מידע נוסף מופיע ב-TLS/SSL. עוד.
  • אפשר להגדיר את שרת הניהול ואת ממשק המשתמש של Edge לשליחת אימיילים דרך שרת SMTP חיצוני השרת. אם תעשו זאת, עליכם לוודא שלשרת הניהול ולממשק המשתמש יש גישה היציאה בשרת ה-SMTP (לא מוצגת). ב-SMTP ללא TLS, מספר היציאה הוא בדרך כלל 25. עבור ב-SMTP שתומך ב-TLS, בדרך כלל הוא 465, אבל צריך לבדוק זאת מול ספק ה-SMTP.

מרכזי נתונים מרובים

אם מתקינים את הצומת 12 צמתים הגדרה באשכולות עם שני מרכזי נתונים, צריך לוודא שהצמתים בשני מרכזי הנתונים יכול לתקשר ביציאות הבאות:

דרישות שקע לכל צומת בתצורה של אשכולות עם 12 צמתים

לתשומת ליבכם:

  • לכל שרתי הניהול צריכה להיות גישה לכל הצמתים של Cassandra בכל שאר הנתונים שלנו.
  • כל מעבדי ההודעות בכל מרכזי הנתונים חייבים להיות מסוגלים לגשת זה לזה דרך יציאה 4528.
  • לשרת הניהול צריכה להיות גישה לכל מעבדי ההודעות ביציאה 8082.
  • לכל שרתי הניהול ולכל צומתי ה-Qpid צריכה להיות גישה ל-Postgres בכל שאר שרתי הניהול. מרכזי נתונים.
  • מטעמי אבטחה, למעט היציאות שמוצגות למעלה ואחרות אחרות בהתאם לדרישות הרשת שלך, אסור לפתוח יציאות אחרות בין הנתונים שלנו.

כברירת מחדל, התקשורת בין הרכיבים לא מוצפנת. אפשר להוסיף את ההצפנה באמצעות ומתקינים את Apigee mTLS. למידע נוסף ראו מבוא ל-Apigee mTLS.

פרטי הניוד

בטבלה הבאה מתוארות היציאות שצריך לפתוח בחומות אש, לפי רכיב Edge:

רכיב יציאה תיאור
יציאות HTTP רגילות 80, 443 HTTP ויציאות אחרות שבהן משתמשים למארחים וירטואליים
SSO ב-Apigee 9099 חיבורים ממזהי זהויות (IdP) חיצוניים, משרת הניהול ומדפדפנים עבור אימות.
קסנדרה 7000, 9042, 9160 יציאות Apache Cassandra לתקשורת בין צמתים של Cassandra ולגישה של מרכיבי Edge אחרים.
7199 יציאת JMX. צריך להיות פתוח לגישה של שרת הניהול.
LDAP 10389 OpenLDAP
שרת ניהול 1099 יציאת JMX
4526 יציאה לשיחות מבוזרות של מטמון וניהול. ניתן להגדיר את היציאה הזו.
5636 יציאה להתראות על התחייבות למונטיזציה.
8080 יציאה לקריאות ל-Edge management API. לרכיבים האלה נדרשת גישה ליציאה 8080 שרת הניהול: נתב, מעבד הודעות, ממשק משתמש, Postgres, Apigee SSO (אם הופעל), ו-Qpid.
ממשק המשתמש לניהול 9000 יציאה לגישה של דפדפן לממשק המשתמש לניהול
מעבד בקשות 1101 יציאת JMX
4528 עבור שיחות מטמון מבוזרות וניהול שיחות בין מעבדי הודעות, וכן מהנתב ומשרת הניהול.

מעבד הודעות צריך לפתוח את היציאה 4528 כיציאת הניהול שלו. אם יש לך כמה מעבדי הודעות, כולם צריכים להיות מסוגלים לגשת זה לזה דרך יציאה 4528 (מצוין על ידי חץ הלולאה בתרשים שלמעלה עבור יציאה 4528 במעבד ההודעות). אם יש לכם יש מספר מרכזי נתונים, היציאה חייבת להיות נגישה מכל מעבדי ההודעות בכל הנתונים שלנו.

8082

יציאת הניהול המוגדרת כברירת מחדל למעבד ההודעות חייבת להיות פתוחה ברכיב עבור גישה של שרת הניהול.

אם מגדירים TLS/SSL בין הנתב ומעבד ההודעות, שבהם הנתב משתמש כדי לבצע בדיקות תקינות במעבד ההודעות.

יציאה 8082 במעבד ההודעות צריכה להיות פתוחה לגישה של הנתב רק כאשר להגדיר TLS/SSL בין הנתב ומעבד ההודעות. אם לא מגדירים TLS/SSL בין הנתב למעבד ההודעות, תצורת ברירת המחדל, יציאה 8082 עדיין חייבת פתוח במעבד ההודעות כדי לנהל את הרכיב, אבל הנתב לא דורש לגשת אליו.

8443 כש-TLS מופעל בין הנתב למעבד ההודעות, צריך לפתוח את יציאה 8443 ב- למעבד ההודעות כדי לקבל גישה מהנתב.
8998 יציאת מעבד הודעות לתקשורת מהנתב
Postgres 22 אם מגדירים שני צומתי Postgres לשימוש ברפליקציית המתנה ראשית, צריך לפתוח יציאה 22 בכל צומת לגישת SSH.
1103 יציאת JMX
4530 לשיחות מבוזרות של מטמון וניהול
5432 משמש לתקשורת מ-Qpid או משרת הניהול אל Postgres
8084 יציאת ניהול ברירת מחדל בשרת Postgres; המשתמש צריך להיות פתוח ברכיב כדי לקבל גישה על ידי שרת הניהול.
Qpid 1102 יציאת JMX
4529 לשיחות מבוזרות של מטמון וניהול
5672
  • מרכז נתונים יחיד: משמש לשליחת ניתוח נתונים מהנתב ומ- מעבד הודעות ל-Qpid.
  • מספר מרכזי נתונים: משמש לתקשורת בין צומתי Qpid במרכזי נתונים שונים.

משמש גם לתקשורת בין שרת ה-Qpid לרכיבי המתווך באותם . בטופולוגיות עם כמה צומתי Qpid, השרת צריך להיות יכול להתחבר לכולם מתווכים בשקע 5672.

8083 יציאת הניהול המוגדרת כברירת מחדל בשרת Qpid חייבת להיות פתוחה ברכיב עבור גישה של שרת הניהול.
8090 יציאת ברירת מחדל עבור Qpid's Broker; צריכה להיות פתוחה כדי לגשת מסוף הניהול או ממשקי API לניהול למטרות מעקב.
נתב 4527 לשיחות מבוזרות של מטמון וניהול.

הנתב צריך לפתוח את היציאה 4527 כיציאת הניהול שלו. אם יש לכם כמה נתבים, חייבים להיות מסוגלים לגשת זה לזה דרך יציאה 4527 (מצוין על ידי חץ הלולאה) שלמעלה עבור יציאה 4527 בנתב).

אמנם אין צורך בכך, אבל אפשר לפתוח את היציאה 4527 בנתב לקבלת גישה באמצעות מעבד הודעות. אחרת, יכול להיות שיופיעו הודעות שגיאה במעבד ההודעות. קובצי יומן.

8081 יציאת הניהול המוגדרת כברירת מחדל לנתב חייבת להיות פתוחה ברכיב לצורך גישה על ידי שרת הניהול.
15,999

יציאה לבדיקת התקינות. מאזן עומסים משתמש ביציאה הזאת כדי לקבוע אם הנתב זמינים.

כדי לקבל את הסטטוס של נתב, מאזן העומסים שולח בקשה ליציאה 15999 נתב:

curl -v http://routerIP:15999/v1/servers/self/reachable

אם ניתן להגיע לנתב, הבקשה תחזיר HTTP 200.

59001 היציאה שמשמשת לבדיקת התקנת Edge על ידי כלי השירות apigee-validate. כלי השירות הזה מחייב גישה ליציאה 59001 בנתב. צפייה בדקו את ההתקנה כדי לקבל מידע נוסף ביציאה 59001.
SmartDocs 59002 היציאה בנתב Edge שאליה נשלחות בקשות הדפים של SmartDocs.
ZooKeeper 2181 משמש רכיבים אחרים כמו שרת ניהול, נתב, מעבד הודעות וכן הלאה
2888, 3888 משמש באופן פנימי על ידי ZoomKeeper לאשכול שלzoKeeper (שנקרא 'אוסף תנועת ששומרים') תקשורת

בטבלה הבאה מוצגות אותן יציאות, לפי סדר מספרי, עם המקור והיעד רכיבים:

מספר יציאה מטרה רכיב מקור רכיב יעד
virtual_host_port HTTP וכל יציאות אחרות שמשמשות לתנועת קריאות ל-API של מארח וירטואלי. יציאות 80 ו-443 הם הנפוצים ביותר, נתב ההודעות יכול לסיים חיבורי TLS/SSL. לקוח חיצוני (או מאזן עומסים) האזנה בנתב ההודעות
1099 עד 1103 ניהול JMX לקוח JMX שרת ניהול (1099)
מעבד הודעות (1101)
שרת Qpid (1102)
Postgres Server (1103)
2181 תקשורת עם הלקוח של גן החיות שרת ניהול
נתב
מעבד הודעות
שרת Qpid
שרת Postgres
שומר גן חיות
2888 ו-3888 ניהול קישורים בין-עיניים ב-zookeeper שומר גן חיות שומר גן חיות
4526 יציאת ניהול RPC שרת ניהול שרת ניהול
4527 יציאת ניהול RPC לניהול מטמון ולשיחות ניהול מבוזרות ולתקשורת בין נתבים הנתב
שרת הניהול
נתב
4528 לשיחות מטמון מבוזרות בין מעבדי הודעות ולתקשורת מהנתב שרת ניהול
נתב
מעבד הודעות
מעבד בקשות
4529 יציאת ניהול RPC לשיחות מטמון מבוזרות וניהול קריאות שרת ניהול שרת Qpid
4530 יציאת ניהול RPC לשיחות מטמון מבוזרות וניהול קריאות שרת ניהול שרת Postgres
5432 לקוח Postgres שרת Qpid Postgres
5636 מונטיזציה רכיב JMS חיצוני שרת ניהול
5672
  • מרכז נתונים יחיד: משמש לשליחת ניתוח נתונים מהנתב ומ- מעבד הודעות ל-Qpid.
  • מספר מרכזי נתונים: משמש לתקשורת בין צומתי Qpid במרכזי נתונים שונים.

משמש גם לתקשורת בין שרת ה-Qpid לרכיבי המתווך באותם . בטופולוגיות עם כמה צומתי Qpid, השרת צריך להיות יכול להתחבר לכולם מתווכים בשקע 5672.

שרת Qpid שרת Qpid
7000 תקשורת בין צמתים של Cassandra קסנדרה צומת אחר של Cassandra
7199 ניהול JMX. חייבת להיות פתוחה לגישה בצומת Cassandra על ידי ההנהלה שרת. לקוח JMX קסנדרה
8080 יציאת ממשק ה-API לניהול לקוחות של Management API שרת ניהול
8081 עד 8084

יציאות של Component API, המשמשות לשליחת בקשות API ישירות לרכיבים בודדים. כל רכיב פותח יציאה אחרת. היציאה המדויקת שבה נעשה שימוש תלויה בתצורה אבל חייבות להיות פתוחות ברכיב לגישה של שרת הניהול

לקוחות של Management API Router (8081)
מעבד הודעות (8082)
שרת Qpid (8083)
Postgres Server (8084)
8090 יציאת הניהול שמוגדרת כברירת מחדל ל-Broker של Qpid לניהול תורים ולמעקב אחריהם. דפדפן או לקוח API Qpid Broker (apigee-qpidd)
8443 תקשורת בין הנתב ומעבד ההודעות כאשר TLS מופעל נתב מעבד בקשות
8998 התקשורת בין הנתב ומעבד ההודעות נתב מעבד בקשות
9000 יציאת ברירת המחדל של ממשק המשתמש לניהול Edge דפדפן שרת ממשק המשתמש לניהול
9042 העברה מקומית של CQL נתב
מעבד הודעות
שרת ניהול
קסנדרה
9099 אימות IdP חיצוני IdP, דפדפן ושרת ניהול SSO ב-Apigee
9160 לקוח חיסכון של קסנדרה נתב
מעבד הודעות
שרת ניהול
קסנדרה
10389 יציאת LDAP שרת ניהול OpenLDAP
15999 יציאה לבדיקת התקינות. מאזן עומסים משתמש ביציאה הזאת כדי לקבוע אם הנתב זמינים. מאזן עומסים נתב
59001 היציאה שמשמשת את כלי השירות apigee-validate לבדיקת התקנת Edge apigee-validate נתב
59002 היציאה בנתב שאליה נשלחות בקשות הדפים של SmartDocs SmartDocs נתב

מעבד הודעות משאיר מאגר חיבור ייעודי ל-Cassandra, שמוגדר ואף פעם לא יפוג. כשחומת אש נמצאת בין מעבד הודעות לבין שרת Cassandra, חומת אש יכולה לקצר את זמן החיבור. עם זאת, מעבד ההודעות לא מיועד לחדש את החיבורים לקסנדרה.

כדי למנוע מצב כזה, Apigee ממליץ לשרת Cassandra, מעבד הודעות הנתבים נמצאים באותה רשת משנה כך שחומת אש לא מעורבת בפריסה של רכיבים.

אם חומת אש נמצאת בין הנתב למעבדי ההודעות, ומוגדר לה זמן קצוב לתפוגה של TCP ללא פעילות, ההמלצות שלנו הן:

  1. להגדיר את net.ipv4.tcp_keepalive_time = 1800 בהגדרות Sysctl ב-Linux OS, כאשר הערך 1800 צריך להיות נמוך יותר מהזמן הקצוב לתפוגה של tcp ללא פעילות בחומת האש. ההגדרה הזו אמורה להשאיר את במצב קיים כך שחומת האש לא תנתק את החיבור.
  2. בכל מעבדי ההודעות, עורכים /opt/apigee/customer/application/message-processor.properties כדי להוסיף את המאפיין הבא. אם הקובץ לא קיים, יוצרים אותו.
    conf_system_cassandra.maxconnecttimeinmillis=-1
  3. מפעילים מחדש את מעבד ההודעות:
    /opt/apigee/apigee-service/bin/apigee-service edge-message-processor restart
  4. בכל הנתבים, יש לערוך את /opt/apigee/customer/application/router.properties כדי להוסיף את המאפיין הבא. אם הקובץ לא קיים, יוצרים אותו.
    conf_system_cassandra.maxconnecttimeinmillis=-1
  5. מפעילים מחדש את הנתב:
    /opt/apigee/apigee-service/bin/apigee-service edge-router restart