管理防火牆不只是虛擬主機的需求,VM 和實體主機防火牆都必須允許流量通過元件彼此通訊所需的通訊埠。
連接埠圖
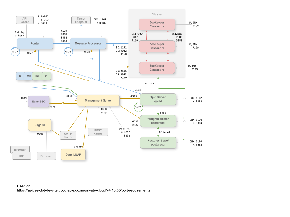
下圖顯示單一資料中心和多個資料中心設定的連接埠需求:
單一資料中心
下圖顯示單一資料中心設定中,各 Edge 元件的連接埠需求:

這張圖表的注意事項:
- 以「M」為前置字元的通訊埠是用來管理元件的通訊埠,必須在元件上開啟,管理伺服器才能存取。
- Edge 使用者介面需要存取 Router (位於 API Proxy 公開的連接埠上),才能支援追蹤工具中的「傳送」按鈕。
- 您可以設定 JMX 連接埠存取權,要求使用者提供使用者名稱/密碼。詳情請參閱「如何監控」。
- 您可以視需要為特定連線設定 TLS/SSL 存取權,這些連線可以使用不同連接埠。詳情請參閱 TLS/SSL。
- 您可以設定管理伺服器和 Edge UI,透過外部 SMTP 伺服器傳送電子郵件。如果這麼做,請務必確保管理伺服器和使用者介面可以存取 SMTP 伺服器上的必要連接埠 (未顯示)。如果使用非 TLS SMTP,通訊埠號碼通常為 25。如果是啟用 TLS 的 SMTP,通常是 465,但請向 SMTP 供應商確認。
多個資料中心
如果您安裝12 節點叢集設定 (含兩個資料中心),請確保兩個資料中心的節點可透過下列通訊埠進行通訊:

注意:
- 所有管理伺服器都必須能夠存取所有其他資料中心的所有 Cassandra 節點。
- 所有資料中心的所有訊息處理器都必須能夠透過 4528 連接埠互相存取。
- 管理伺服器必須能透過通訊埠 8082 存取所有訊息處理器。
- 所有管理伺服器和所有 Qpid 節點都必須能夠存取所有其他資料中心的 Postgres。
- 為了安全起見,除了上述連接埠和您網路需求的其他必要連接埠外,資料中心之間不應開啟任何其他連接埠。
根據預設,元件之間的通訊不會經過加密。如要新增加密,請安裝 Apigee mTLS。詳情請參閱「Apigee mTLS 簡介」。
通訊埠詳細資料
下表依 Edge 元件說明需要在防火牆中開啟的通訊埠:
| 元件 | 通訊埠 | 說明 |
|---|---|---|
| 標準 HTTP 通訊埠 | 80、443 | HTTP,以及您用於虛擬主機的任何其他通訊埠 |
| Apigee SSO | 9099 | 外部 IDP、管理伺服器和瀏覽器的連線,用於驗證。 |
| Cassandra | 7000, 9042 | Apache Cassandra 連接埠,用於 Cassandra 節點之間的通訊,以及供其他 Edge 元件存取。 |
| 7199 | JMX 連接埠。必須開放管理伺服器存取。 | |
| LDAP | 10389 | SymasLDAP |
| 管理伺服器 | 1099 | JMX 連接埠 |
| 4526 | 用於分散式快取和管理呼叫的連接埠。這個連接埠可設定。 | |
| 5636 | 營利提交通知的連接埠。 | |
| 8080 | 用於 Edge Management API 呼叫的通訊埠。這些元件需要存取管理伺服器上的通訊埠 8080:路由器、訊息處理器、UI、Postgres、Apigee SSO (如已啟用) 和 Qpid。 | |
| 管理 UI | 9000 | 瀏覽器存取管理 UI 的通訊埠 |
| 訊息處理器 | 1101 | JMX 連接埠 |
| 4528 | 用於訊息處理器之間的分散式快取和管理呼叫,以及路由器和管理伺服器的通訊。 訊息處理器必須開啟通訊埠 4528 做為管理通訊埠。如果您有多個訊息處理器,這些處理器都必須能透過通訊埠 4528 相互存取 (如上圖所示,訊息處理器上的通訊埠 4528 以迴路箭頭表示)。如果您有多個資料中心,則所有資料中心的所有訊息處理器都必須能存取該連接埠。 |
|
| 8082 |
Message Processor 的預設管理通訊埠,且必須在元件上開啟,才能供 Management Server 存取。 如果您在路由器和訊息處理器之間設定 TLS/SSL,路由器會使用這項設定對訊息處理器執行健康狀態檢查。 只有在設定路由器與訊息處理器之間的 TLS/SSL 時,才需要開啟訊息處理器上的 8082 連接埠,供路由器存取。如果您未在路由器和訊息處理器之間設定 TLS/SSL,訊息處理器上仍須開啟預設設定的 8082 連接埠,才能管理元件,但路由器不需要存取該連接埠。 |
|
| 8443 | 在路由器和訊息處理器之間啟用 TLS 時,您必須在訊息處理器上開啟 8443 連接埠,供路由器存取。 | |
| 8998 | 訊息處理器連接埠,用於接收來自路由器的通訊 | |
| Postgres | 22 | 如要設定兩個 Postgres 節點,以使用主要/待命複寫功能,您必須在每個節點上開啟通訊埠 22,才能透過 SSH 存取。 |
| 1103 | JMX 連接埠 | |
| 4530 | 適用於分散式快取和管理呼叫 | |
| 5432 | 用於 Qpid/管理伺服器與 Postgres 之間的通訊 | |
| 8084 | Postgres 伺服器上的預設管理通訊埠;必須在元件上開啟,才能供管理伺服器存取。 | |
| Qpid | 1102 | JMX 連接埠 |
| 4529 | 適用於分散式快取和管理呼叫 | |
| 5672 |
也用於同一節點上的 Qpid 伺服器和代理程式元件之間的通訊。在具有多個 Qpid 節點的拓撲中,伺服器必須能夠連線至所有代理程式的 5672 連接埠。 |
|
| 8083 | Qpid 伺服器上的預設管理通訊埠,且必須在元件上開啟,才能供管理伺服器存取。 | |
| 8090 | Qpid Broker 的預設連接埠;必須開啟此連接埠,才能存取 Broker 的管理控制台或管理 API,以利監控。 | |
| 路由器 | 4527 | 適用於分散式快取和管理呼叫。
路由器必須開啟通訊埠 4527 做為管理通訊埠。如果有多個路由器,這些路由器必須都能透過通訊埠 4527 互相存取 (如上圖所示,路由器上的通訊埠 4527 以迴圈箭頭表示)。 雖然不是必要條件,但您可以在路由器上開啟通訊埠 4527,供任何訊息處理器存取。否則,您可能會在 Message Processor 記錄檔中看到錯誤訊息。 |
| 8081 | 路由器的預設管理通訊埠,必須在元件上開啟,才能供管理伺服器存取。 | |
| 15999 |
健康狀態檢查通訊埠。負載平衡器會使用這個通訊埠判斷路由器是否可用。 如要取得 Router 的狀態,負載平衡器會向 Router 上的 15999 連接埠提出要求: curl -v http://routerIP:15999/v1/servers/self/reachable 如果路由器可連線,要求會傳回 HTTP 200。 |
|
| 59001 | apigee-validate 公用程式用於測試 Edge 安裝作業的通訊埠。
這項公用程式必須存取路由器上的通訊埠 59001。如要進一步瞭解通訊埠 59001,請參閱「測試安裝」。 |
|
| SmartDocs | 59002 | Edge 路由器上的連接埠,SmartDocs 頁面要求會傳送至該處。 |
| ZooKeeper | 2181 | 供管理伺服器、路由器、訊息處理器等其他元件使用 |
| 2888、3888 | ZooKeeper 內部用於 ZooKeeper 叢集 (又稱 ZooKeeper 集合) 通訊 |
下表列出相同的連接埠,但以數字排序,並顯示來源和目的地元件:
| 通訊埠號碼 | 目的 | 來源元件 | 目的地元件 |
|---|---|---|---|
| virtual_host_port | HTTP,以及您用於虛擬主機 API 呼叫流量的任何其他通訊埠。最常用的通訊埠是 80 和 443,訊息路由器可以終止 TLS/SSL 連線。 | 外部用戶端 (或負載平衡器) | 訊息路由器上的接聽器 |
| 1099 至 1103 | JMX 管理 | JMX 用戶端 | 管理伺服器 (1099) 訊息處理器 (1101) Qpid 伺服器 (1102) Postgres 伺服器 (1103) |
| 2181 | Zookeeper 用戶端通訊 | 管理伺服器 路由器 訊息處理器 Qpid 伺服器 Postgres 伺服器 |
Zookeeper |
| 2888 和 3888 | Zookeeper 節點間管理 | Zookeeper | Zookeeper |
| 4526 | RPC 管理通訊埠 | 管理伺服器 | 管理伺服器 |
| 4527 | RPC 管理通訊埠,用於分散式快取和管理呼叫,以及路由器之間的通訊 | 管理伺服器 路由器 |
路由器 |
| 4528 | 用於訊息處理工具之間的分散式快取呼叫,以及來自路由器的通訊 | 管理伺服器 路由器 訊息處理器 |
訊息處理器 |
| 4529 | 分散式快取和管理呼叫的 RPC 管理通訊埠 | 管理伺服器 | Qpid 伺服器 |
| 4530 | 分散式快取和管理呼叫的 RPC 管理通訊埠 | 管理伺服器 | Postgres 伺服器 |
| 5432 | Postgres 用戶端 | Qpid 伺服器 | Postgres |
| 5636 | 營利 | 外部 JMS 元件 | 管理伺服器 |
| 5672 |
也用於同一節點上的 Qpid 伺服器和代理程式元件之間的通訊。在具有多個 Qpid 節點的拓撲中,伺服器必須能夠連線至所有代理程式的 5672 連接埠。 |
Qpid 伺服器 | Qpid 伺服器 |
| 7000 | Cassandra 節點間通訊 | Cassandra | 其他 Cassandra 節點 |
| 7199 | JMX 管理。管理伺服器必須開啟此通訊埠,才能存取 Cassandra 節點。 | JMX 用戶端 | Cassandra |
| 8080 | 管理 API 連接埠 | Management API 用戶端 | 管理伺服器 |
| 8081 至 8084 |
元件 API 連接埠,用於直接向個別元件發出 API 要求。 每個元件都會開啟不同的通訊埠;使用的確切通訊埠取決於設定,但必須在元件上開啟,才能供管理伺服器存取 |
Management API 用戶端 | 路由器 (8081) 訊息處理器 (8082) Qpid 伺服器 (8083) Postgres 伺服器 (8084) |
| 8090 | Qpid Broker 的預設管理通訊埠,用於管理及監控佇列。 | 瀏覽器或 API 用戶端 | Qpid Broker (apigee-qpidd) |
| 8443 | 啟用 TLS 時,路由器與訊息處理器之間的通訊 | 路由器 | 訊息處理器 |
| 8998 | 路由器與訊息處理工具之間的通訊 | 路由器 | 訊息處理器 |
| 9000 | 預設 Edge 管理 UI 通訊埠 | 瀏覽器 | 管理 UI 伺服器 |
| 9042 | CQL 原生傳輸 | 路由器 訊息處理器 管理伺服器 |
Cassandra |
| 9099 | 外部 IDP 驗證 | IDP、瀏覽器和管理伺服器 | Apigee SSO |
| 10389 | LDAP 連接埠 | 管理伺服器 | SymasLDAP |
| 15999 | 健康狀態檢查通訊埠。負載平衡器會使用這個通訊埠判斷路由器是否可用。 | 負載平衡器 | 路由器 |
| 59001 | apigee-validate 公用程式用來測試 Edge 安裝作業的通訊埠 |
apigee-validate | 路由器 |
| 59002 | 傳送 SmartDocs 網頁要求的路由器通訊埠 | SmartDocs | 路由器 |
訊息處理器會保持專屬連線集區對 Cassandra 開啟,且設定為永不逾時。如果訊息處理器和 Cassandra 伺服器之間有防火牆,防火牆可能會導致連線逾時。不過,訊息處理器並非設計用於重新建立與 Cassandra 的連線。
為避免這種情況,Apigee 建議 Cassandra 伺服器、Message Processor 和路由器位於同一個子網路中,這樣在部署這些元件時就不會用到防火牆。
如果路由器和訊息處理器之間有防火牆,且已設定閒置 TCP 超時,建議您採取下列做法:
- 在 Linux OS 的 sysctl 設定中設定
net.ipv4.tcp_keepalive_time = 1800,其中 1800 應低於防火牆閒置 TCP 超時。這項設定應可讓連線保持在已建立的狀態,避免防火牆中斷連線。 - 在所有訊息處理工具上,編輯
/opt/apigee/customer/application/message-processor.properties以新增下列屬性。如果檔案不存在,請建立檔案。conf_system_cassandra.maxconnecttimeinmillis=-1
- 重新啟動 Message Processor:
/opt/apigee/apigee-service/bin/apigee-service edge-message-processor restart
- 在所有路由器上,編輯
/opt/apigee/customer/application/router.properties,加入下列屬性。如果檔案不存在,請建立檔案。conf_system_cassandra.maxconnecttimeinmillis=-1
- 重新啟動路由器:
/opt/apigee/apigee-service/bin/apigee-service edge-router restart