Requisitos de porta

A necessidade de gerenciar o firewall vai além dos hosts virtuais. Os firewalls de VM e de host físico precisam permitir o tráfego das portas necessárias para que os componentes se comuniquem entre si.

Diagramas de portas

As imagens a seguir mostram os requisitos de porta para uma configuração de data center único e de vários data centers:

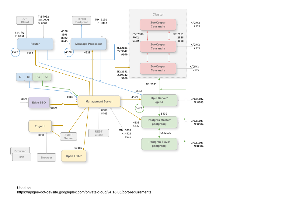
Data center único

A imagem a seguir mostra os requisitos de porta para cada componente do Edge em uma configuração de data center único:

Requisitos de porta para cada componente do Edge em uma configuração de data center único

Observações sobre este diagrama:

  • As portas prefixadas com "M" são usadas para gerenciar o componente e precisam estar abertas no componente para acesso pelo servidor de gerenciamento.
  • A interface do Edge exige acesso ao roteador, nas portas expostas pelos proxies de API, para oferecer suporte ao botão Enviar na ferramenta de rastreamento.
  • O acesso às portas JMX pode ser configurado para exigir um nome de usuário/senha. Consulte Como monitorar para mais informações.
  • Você também pode configurar o acesso TLS/SSL para determinadas conexões, que podem usar portas diferentes. Consulte TLS/SSL para mais informações.
  • É possível configurar o servidor de gerenciamento e a interface da borda para enviar e-mails por um servidor SMTP externo. Se fizer isso, verifique se o servidor de gerenciamento e a interface podem acessar a porta necessária no servidor SMTP (não mostrada). Para SMTP sem TLS, o número da porta geralmente é 25. Para SMTP habilitado para TLS, geralmente é 465, mas verifique com seu provedor de SMTP.

Vários data centers

Se você instalar a configuração em cluster de 12 nós com dois data centers, verifique se os nós nos dois data centers podem se comunicar pelas portas mostradas abaixo:

Requisitos de porta para cada nó em uma configuração de cluster de 12 nós

Observação:

  • Todos os servidores de gerenciamento precisam acessar todos os nós do Cassandra em todos os outros data centers.
  • Todos os processadores de mensagens em todos os data centers precisam conseguir acessar uns aos outros pela porta 4528.
  • O servidor de gerenciamento precisa acessar todos os processadores de mensagens pela porta 8082.
  • Todos os servidores de gerenciamento e todos os nós do Qpid precisam acessar o Postgres em todos os outros data centers.
  • Por motivos de segurança, além das portas mostradas acima e de outras exigidas pelos requisitos da sua rede, nenhuma outra porta deve ser aberta entre os data centers.

Por padrão, as comunicações entre componentes não são criptografadas. Para adicionar criptografia, instale o mTLS da Apigee. Para mais informações, consulte Introdução ao mTLS da Apigee.

Detalhes da porta

A tabela abaixo descreve as portas que precisam ser abertas em firewalls, por componente do Edge:

Componente Porta Descrição
Portas HTTP padrão 80, 443 HTTP mais qualquer outra porta usada para hosts virtuais
SSO da Apigee 9099 Conexões de IdPs externos, do servidor de gerenciamento e de navegadores para autenticação.
Cassandra 7000, 9042 Portas do Apache Cassandra para comunicação entre nós do Cassandra e para acesso por outros componentes do Edge.
7199 Porta JMX. Precisa estar aberto para acesso pelo servidor de gerenciamento.
LDAP 10389 SymasLDAP
Servidor de gerenciamento 1099 Porta JMX
4526 Porta para cache distribuído e chamadas de gerenciamento. Essa porta é configurável.
5636 Porta para notificações de confirmação de monetização.
8080 Porta para chamadas da API de gerenciamento do Edge. Esses componentes exigem acesso à porta 8080 no servidor de gerenciamento: roteador, processador de mensagens, interface, Postgres, Apigee SSO (se ativado) e Qpid.
IU de gerenciamento 9000 Porta para acesso do navegador à interface de gerenciamento
processador de mensagens 1101 Porta JMX
4528 Para chamadas de gerenciamento e cache distribuído entre processadores de mensagens e para comunicação do roteador e do servidor de gerenciamento.

Um processador de mensagens precisa abrir a porta 4528 como porta de gerenciamento. Se você tiver vários processadores de mensagens, todos eles precisarão acessar uns aos outros pela porta 4528 (indicada pela seta de loop no diagrama acima para a porta 4528 no processador de mensagens). Se você tiver vários data centers, a porta precisará estar acessível para todos os processadores de mensagens em todos os data centers.

8082

Porta de gerenciamento padrão para o processador de mensagens. Precisa estar aberta no componente para acesso pelo servidor de gerenciamento.

Se você configurar o TLS/SSL entre o roteador e o processador de mensagens, usado pelo roteador para fazer verificações de integridade no processador de mensagens.

A porta 8082 no processador de mensagens só precisa estar aberta para acesso pelo roteador quando você configura TLS/SSL entre o roteador e o processador de mensagens. Se você não configurar o TLS/SSL entre o roteador e o processador de mensagens, a configuração padrão, a porta 8082, ainda precisará estar aberta no processador de mensagens para gerenciar o componente, mas o roteador não exigirá acesso a ela.

8443 Quando o TLS está ativado entre o roteador e o processador de mensagens, é necessário abrir a porta 8443 no processador de mensagens para acesso pelo roteador.
8998 Porta do processador de mensagens para comunicações do roteador
Postgres 22 Se você estiver configurando dois nós do Postgres para usar a replicação principal-standby, abra a porta 22 em cada nó para acesso SSH.
1103 Porta JMX
4530 Para chamadas de gerenciamento e cache distribuído
5432 Usado para comunicação do Qpid/servidor de gerenciamento com o Postgres.
8084 Porta de gerenciamento padrão no servidor Postgres. Precisa estar aberta no componente para acesso pelo servidor de gerenciamento.
Qpid 1102 Porta JMX
4529 Para chamadas de gerenciamento e cache distribuído
5672
  • Data center único: usado para enviar análises do roteador e do processador de mensagens para o Qpid.
  • Vários data centers: usados para comunicações entre nós do Qpid em diferentes data centers.

Também usado para comunicação entre o servidor Qpid e os componentes do broker no mesmo nó. Em topologias com vários nós do Qpid, o servidor precisa se conectar a todos os brokers na porta 5672.

8083 Porta de gerenciamento padrão no servidor Qpid. Precisa estar aberta no componente para acesso pelo servidor de gerenciamento.
8090 Porta padrão do broker do Qpid. Precisa estar aberta para acessar o console de gerenciamento ou as APIs de gerenciamento do broker para fins de monitoramento.
Roteador 4527 Para chamadas de gerenciamento e cache distribuído.

Um roteador precisa abrir a porta 4527 como porta de gerenciamento. Se você tiver vários roteadores, todos eles precisarão acessar uns aos outros pela porta 4527 (indicada pela seta de loop no diagrama acima para a porta 4527 no roteador).

Embora não seja obrigatório, você pode abrir a porta 4527 no roteador para acesso por qualquer processador de mensagens. Caso contrário, você poderá ver mensagens de erro nos arquivos de registro do processador de mensagens.

8081 Porta de gerenciamento padrão do roteador que precisa estar aberta no componente para acesso pelo servidor de gerenciamento.
15999

Porta de verificação de integridade. Um balanceador de carga usa essa porta para determinar se o roteador está disponível.

Para receber o status de um roteador, o balanceador de carga faz uma solicitação à porta 15999 no roteador:

curl -v http://routerIP:15999/v1/servers/self/reachable

Se o roteador estiver acessível, a solicitação vai retornar HTTP 200.

59001 Porta usada para testar a instalação do Edge pelo utilitário apigee-validate. Esse utilitário requer acesso à porta 59001 no roteador. Consulte Testar a instalação para saber mais sobre a porta 59001.
SmartDocs 59002 A porta no roteador Edge para onde as solicitações de página do SmartDocs são enviadas.
ZooKeeper 2181 Usado por outros componentes, como servidor de gerenciamento, roteador, processador de mensagens e assim por diante.
2888, 3888 Usado internamente pelo ZooKeeper para comunicação do cluster do ZooKeeper (conhecido como conjunto do ZooKeeper).

A próxima tabela mostra as mesmas portas, listadas numericamente, com os componentes de origem e destino:

Número da porta Finalidade Componente de origem Componente de destino
virtual_host_port HTTP mais qualquer outra porta usada para o tráfego de chamadas de API de host virtual. As portas 80 e 443 são as mais usadas. O Message Router pode encerrar conexões TLS/SSL. Cliente externo (ou balanceador de carga) Listener no roteador de mensagens
1099 a 1103 Gerenciamento do JMX Cliente JMX Servidor de gerenciamento (1099)
Processador de mensagens (1101)
Servidor Qpid (1102)
Servidor Postgres (1103)
2181 Comunicação do cliente do Zookeeper Servidor de gerenciamento
Roteador
Processador de mensagens
Servidor Qpid
Servidor Postgres
Zookeeper
2888 e 3888 Gerenciamento de internós do Zookeeper Zookeeper Zookeeper
4526 Porta de gerenciamento de RPC Servidor de gerenciamento Servidor de gerenciamento
4527 Porta de gerenciamento de RPC para cache distribuído e chamadas de gerenciamento, além de comunicações entre roteadores. Servidor de gerenciamento
roteador
Roteador
4528 Para chamadas de cache distribuídas entre processadores de mensagens e para comunicação do roteador Servidor de gerenciamento
Roteador
Processador de mensagens
processador de mensagens
4529 Porta de gerenciamento de RPC para cache distribuído e chamadas de gerenciamento. Servidor de gerenciamento Servidor Qpid
4530 Porta de gerenciamento de RPC para cache distribuído e chamadas de gerenciamento. Servidor de gerenciamento Servidor Postgres
5432 Cliente Postgres Servidor Qpid Postgres
5636 Monetização Componente JMS externo Servidor de gerenciamento
5672
  • Data center único: usado para enviar análises do roteador e do processador de mensagens para o Qpid.
  • Vários data centers: usados para comunicações entre nós do Qpid em diferentes data centers.

Também usado para comunicação entre o servidor Qpid e os componentes do broker no mesmo nó. Em topologias com vários nós do Qpid, o servidor precisa se conectar a todos os brokers na porta 5672.

Servidor Qpid Servidor Qpid
7.000 Comunicações entre nós do Cassandra Cassandra Outro nó do Cassandra
7199 Gerenciamento do JMX. Precisa estar aberto para acesso no nó do Cassandra pelo servidor de gerenciamento. Cliente JMX Cassandra
8080 Porta da API Management Clientes da API Management Servidor de gerenciamento
8081 a 8084

Portas da API de componentes, usadas para emitir solicitações de API diretamente para componentes individuais. Cada componente abre uma porta diferente. A porta exata usada depende da configuração, mas precisa estar aberta no componente para acesso pelo servidor de gerenciamento.

Clientes da API Management Roteador (8081)
Processador de mensagens (8082)
Servidor Qpid (8083)
Servidor Postgres (8084)
8090 Porta de gerenciamento padrão do Broker do Qpid para gerenciar e monitorar filas. Navegador ou cliente de API Agente do Qpid (apigee-qpidd)
8443 Comunicação entre o roteador e o processador de mensagens quando o TLS está ativado Roteador processador de mensagens
8998 Comunicação entre o roteador e o processador de mensagens Roteador processador de mensagens
9000 Porta padrão da interface de gerenciamento do Edge Navegador Servidor da interface de gerenciamento
9042 Transporte nativo do CQL Roteador
Processador de mensagens
Servidor de gerenciamento
Cassandra
9099 Autenticação de IdP externo IdP, navegador e servidor de gerenciamento SSO da Apigee
10389 Porta LDAP Servidor de gerenciamento SymasLDAP
15999 Porta de verificação de integridade. Um balanceador de carga usa essa porta para determinar se o roteador está disponível. Balanceador de carga Roteador
59001 Porta usada pelo utilitário apigee-validate para testar a instalação do Edge. apigee-validate Roteador
59002 A porta do roteador para onde as solicitações de página do SmartDocs são enviadas. SmartDocs Roteador

Um processador de mensagens mantém um pool de conexões dedicado aberto para o Cassandra, que é configurado para nunca atingir o tempo limite. Quando há um firewall entre um processador de mensagens e um servidor do Cassandra, o firewall pode exceder o tempo limite da conexão. No entanto, o processador de mensagens não foi projetado para restabelecer conexões com o Cassandra.

Para evitar essa situação, o Apigee recomenda que o servidor Cassandra, o processador de mensagens e os roteadores estejam na mesma sub-rede para que um firewall não esteja envolvido na implantação desses componentes.

Se houver um firewall entre o roteador e os processadores de mensagens e um tempo limite TCP ocioso definido, recomendamos fazer o seguinte:

  1. Defina net.ipv4.tcp_keepalive_time = 1800 nas configurações do sysctl no SO Linux, em que 1800 precisa ser menor que o tempo limite de inatividade do TCP do firewall. Essa configuração deve manter a conexão em um estado estabelecido para que o firewall não a desconecte.
  2. Em todos os processadores de mensagens, edite /opt/apigee/customer/application/message-processor.properties para adicionar a seguinte propriedade. Se o arquivo não existir, crie-o.
    conf_system_cassandra.maxconnecttimeinmillis=-1
  3. Reinicie o processador de mensagens:
    /opt/apigee/apigee-service/bin/apigee-service edge-message-processor restart
  4. Em todos os roteadores, edite /opt/apigee/customer/application/router.properties para adicionar a seguinte propriedade. Se o arquivo não existir, crie-o.
    conf_system_cassandra.maxconnecttimeinmillis=-1
  5. Reinicie o roteador:
    /opt/apigee/apigee-service/bin/apigee-service edge-router restart